WARNING:
JavaScript is turned OFF. None of the links on this concept map will
work until it is reactivated.
If you need help turning JavaScript On, click here.
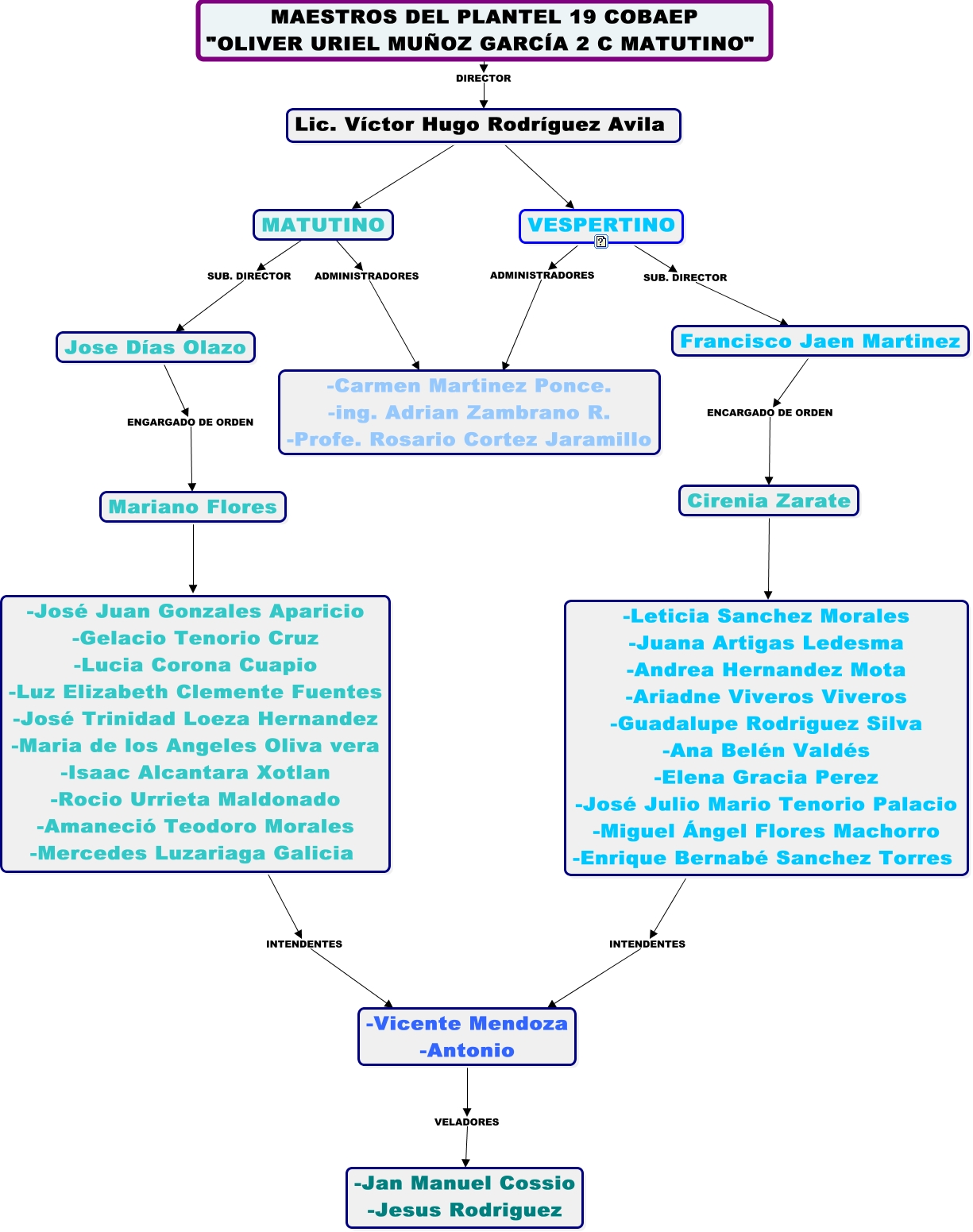
Este Cmap, tiene información relacionada con: Mapa conceptual de los nombres de los Maestros, -José Juan Gonzales Aparicio -Gelacio Tenorio Cruz -Lucia Corona Cuapio -Luz Elizabeth Clemente Fuentes -José Trinidad Loeza Hernandez -Maria de los Angeles Oliva vera -Isaac Alcantara Xotlan -Rocio Urrieta Maldonado -Amaneció Teodoro Morales -Mercedes Luzariaga Galicia INTENDENTES ????, -Vicente Mendoza -Antonio VELADORES -Jan Manuel Cossio -Jesus Rodriguez, MAESTROS DEL PLANTEL 19 COBAEP "OLIVER URIEL MUÑOZ GARCÍA 2 C MATUTINO" DIRECTOR Lic. Víctor Hugo Rodríguez Avila, MATUTINO ADMINISTRADORES ????, Jose Días Olazo ENGARGADO DE ORDEN Mariano Flores, Lic. Víctor Hugo Rodríguez Avila ???? MATUTINO, Francisco Jaen Martinez ENCARGADO DE ORDEN Cirenia Zarate, MATUTINO SUB. DIRECTOR Jose Días Olazo, Mariano Flores ???? -José Juan Gonzales Aparicio -Gelacio Tenorio Cruz -Lucia Corona Cuapio -Luz Elizabeth Clemente Fuentes -José Trinidad Loeza Hernandez -Maria de los Angeles Oliva vera -Isaac Alcantara Xotlan -Rocio Urrieta Maldonado -Amaneció Teodoro Morales -Mercedes Luzariaga Galicia, VESPERTINO ADMINISTRADORES ????, Lic. Víctor Hugo Rodríguez Avila ???? VESPERTINO, Cirenia Zarate ???? -Leticia Sanchez Morales -Juana Artigas Ledesma -Andrea Hernandez Mota -Ariadne Viveros Viveros -Guadalupe Rodriguez Silva -Ana Belén Valdés -Elena Gracia Perez -José Julio Mario Tenorio Palacio -Miguel Ángel Flores Machorro -Enrique Bernabé Sanchez Torres, VESPERTINO SUB. DIRECTOR Francisco Jaen Martinez, -Leticia Sanchez Morales -Juana Artigas Ledesma -Andrea Hernandez Mota -Ariadne Viveros Viveros -Guadalupe Rodriguez Silva -Ana Belén Valdés -Elena Gracia Perez -José Julio Mario Tenorio Palacio -Miguel Ángel Flores Machorro -Enrique Bernabé Sanchez Torres INTENDENTES ????