WARNING:
JavaScript is turned OFF. None of the links on this concept map will
work until it is reactivated.
If you need help turning JavaScript On, click here.
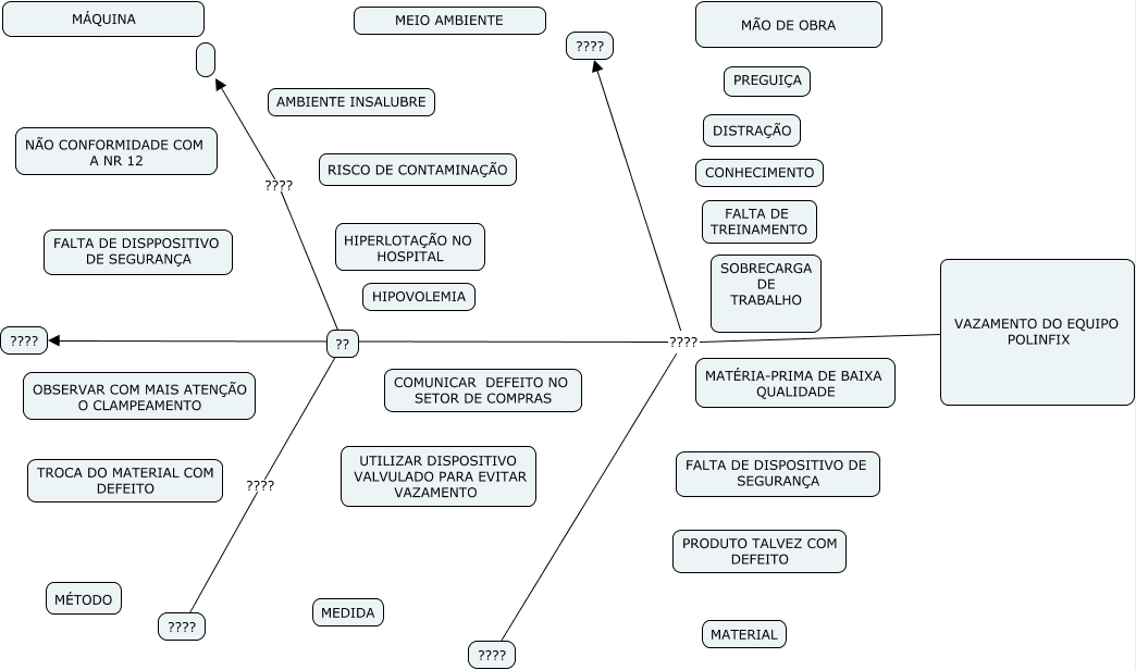
Esse mapa conceitual, produzido no IHMC CmapTools, tem a informação relacionada a: DIAGRAMA DE ISHIKAWA, VAZAMENTO DO EQUIPO POLINFIX ???? ????, ?? ????, VAZAMENTO DO EQUIPO POLINFIX ???? ????, ?? ???? ????, VAZAMENTO DO EQUIPO POLINFIX ???? ????