WARNING:
JavaScript is turned OFF. None of the links on this concept map will
work until it is reactivated.
If you need help turning JavaScript On, click here.
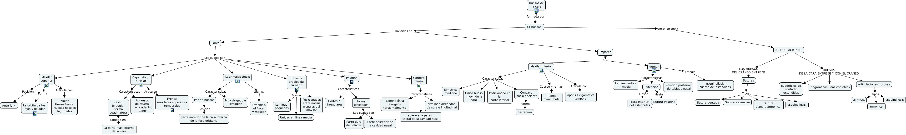
Este Cmap, tiene información relacionada con: Huesos de la cara.cmap, Vomer Articula esquindilesis cuerpo del esfenoides., Cornete inferior Características arrollada alrededor de su eje lingitudinal, ARTICULACIONES HUESOS DE LA CARA ENTRE SÍ Y CON EL CRÁNEO engranadas unas con otras, Cigomatico o Malar Caracteristicas Aplanado de afuera hacia adentro Contr, Lagrimales Ungis Caracteristicas Muy delgado e irregular, Vomer Caracteristicas Posicion posterior de tabique nasal, Lagrimales Ungis Aticula Etmoides, el frotal y maxilar, ARTICULACIONES HUESOS DE LA CARA ENTRE SÍ Y CON EL CRÁNEO superficies de contacto extendidas, 14 huesos Articulaciones ARTICULACIONES, Suturas Tipos Sutura escamosa, Huesos propios de la nariz Forma Laminas pequeñas, Maxilar inferior Caracteristicas Simetrico mediano, forma cavidades Las cuales son Parte dura de paladar, Cornete inferior Características Lamina ósea alargada horizontalmente, Cornete inferior Características adiere a la pared lateral de la cavidad nasal, Extencion Hasta Sutura Palatina, Impares Son Vomer, Palatino Características Cortos e irregulares, Pares Los cuales son Cigomatico o Malar, Concavo hacia adelante Forma herradura