WARNING:
JavaScript is turned OFF. None of the links on this concept map will
work until it is reactivated.
If you need help turning JavaScript On, click here.
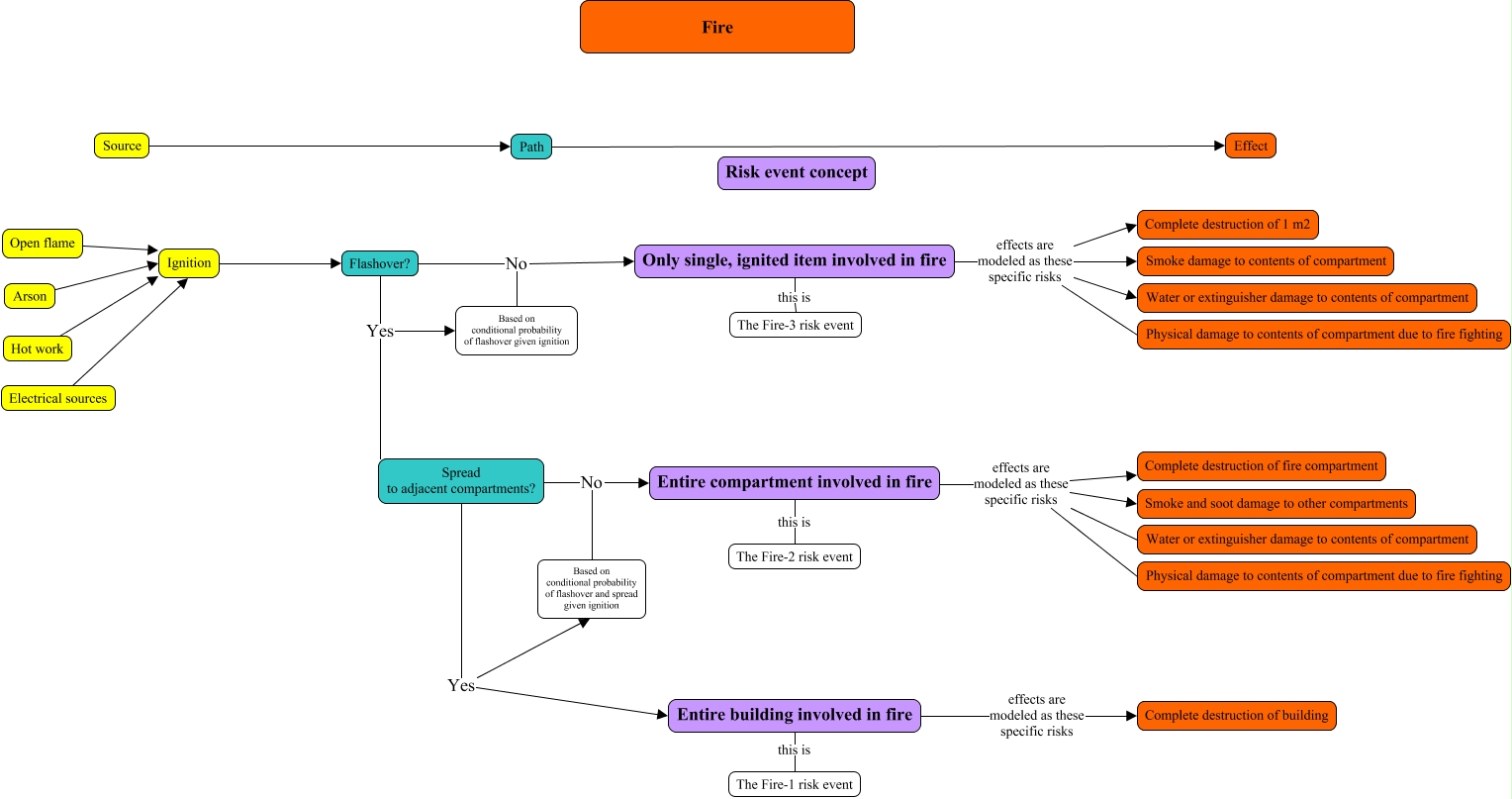
This Concept Map, created with IHMC CmapTools, has information related to: Arezoo I- Fire - 22-03-31, Spread to adjacent compartments? Yes Based on conditional probability of flashover and spread given ignition, Entire building involved in fire this is The Fire-1 risk event, Hot work Ignition, Arson Ignition, Entire compartment involved in fire effects are modeled as these specific risks Complete destruction of fire compartment, Entire compartment involved in fire effects are modeled as these specific risks Physical damage to contents of compartment due to fire fighting, Flashover? Yes Spread to adjacent compartments?, Entire compartment involved in fire effects are modeled as these specific risks Water or extinguisher damage to contents of compartment, Path Effect, Source Path, Only single, ignited item involved in fire effects are modeled as these specific risks Complete destruction of 1 m2, Only single, ignited item involved in fire effects are modeled as these specific risks Water or extinguisher damage to contents of compartment, Entire compartment involved in fire this is The Fire-2 risk event, Only single, ignited item involved in fire this is The Fire-3 risk event, Ignition Flashover?, Flashover? No Only single, ignited item involved in fire, Spread to adjacent compartments? No Entire compartment involved in fire, Spread to adjacent compartments? No Based on conditional probability of flashover and spread given ignition, Only single, ignited item involved in fire effects are modeled as these specific risks Physical damage to contents of compartment due to fire fighting, Flashover? Yes Based on conditional probability of flashover given ignition