WARNING:
JavaScript is turned OFF. None of the links on this concept map will
work until it is reactivated.
If you need help turning JavaScript On, click here.
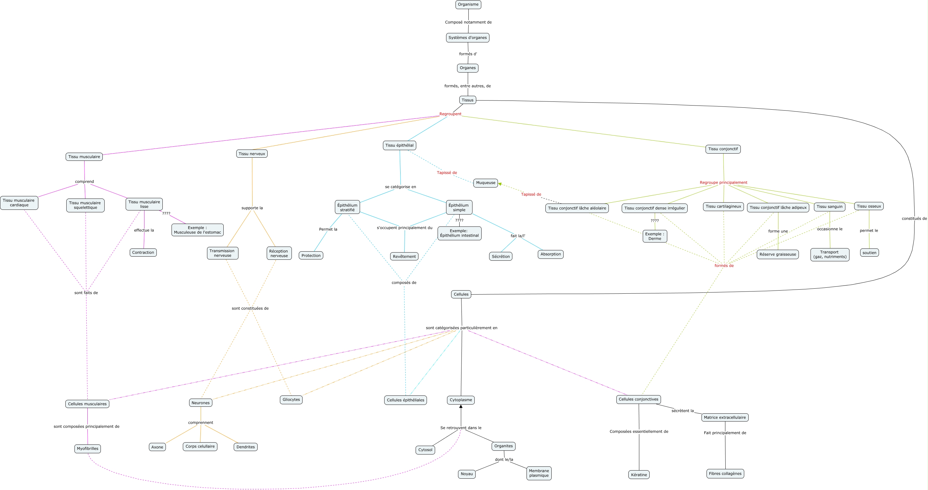
Cette carte de concepts créée avec IHMC CmapTools traite de: Sans titre, Tissu musculaire squelettique sont faits de Tissu musculaire cardiaque, Matrice extracellulaire sécrètent la Cellules conjonctives, Tissu musculaire squelettique sont faits de Tissu musculaire lisse, Tissu conjonctif lâche adipeux forme une Réserve graisseuse, Tissu cartilagineux formés de Tissu sanguin, Tissu osseux permet le soutien, Organites dont le/la Membrane plasmique, Tissu musculaire comprend Tissu musculaire lisse, Tissu épithélial Regroupent Tissu nerveux, Épithélium stratifié s'occupent principalement du Épithélium simple, Tissu musculaire squelettique sont faits de Cellules musculaires, Cellules sont catégorisées particulièrement en Gliocytes, Absorption fait la/l' Épithélium simple, Cellules sont catégorisées particulièrement en Cellules conjonctives, Systèmes d'organes formés d' Organes, Transmission nerveuse sont constituées de Réception nerveuse, Tissu conjonctif Regroupe principalement Tissu osseux, Tissu cartilagineux formés de Tissu osseux, Tissus constitués de Cellules, Tissu musculaire lisse effectue la Contraction