WARNING:
JavaScript is turned OFF. None of the links on this concept map will
work until it is reactivated.
If you need help turning JavaScript On, click here.
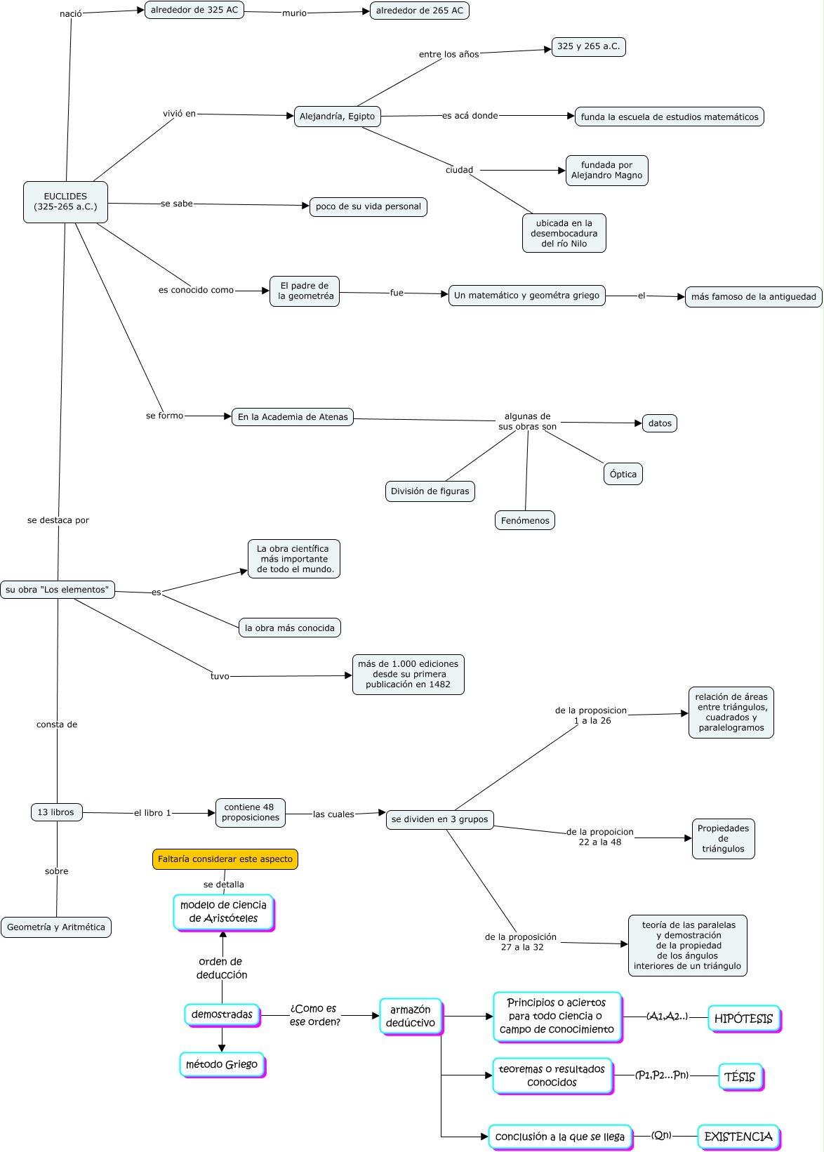
This Concept Map, created with IHMC CmapTools, has information related to: Euclides, Alejandría, Egipto es acá donde funda la escuela de estudios matemáticos, EUCLIDES (325-265 a.C.) se destaca por su obra "Los elementos", En la Academia de Atenas algunas de sus obras son Fenómenos, Alejandría, Egipto ciudad ubicada en la desembocadura del río Nilo, Alejandría, Egipto ciudad fundada por Alejandro Magno, su obra "Los elementos" es La obra científica más importante de todo el mundo., EUCLIDES (325-265 a.C.) vivió en Alejandría, Egipto, EUCLIDES (325-265 a.C.) es conocido como El padre de la geometréa, se dividen en 3 grupos de la proposición 27 a la 32 teoría de las paralelas y demostración de la propiedad de los ángulos interiores de un triángulo, EUCLIDES (325-265 a.C.) se formo En la Academia de Atenas, demostradas método Griego, su obra "Los elementos" tuvo más de 1.000 ediciones desde su primera publicación en 1482, El padre de la geometréa fue Un matemático y geométra griego, Principios o aciertos para todo ciencia o campo de conocimiento (A1,A2..) HIPÓTESIS, su obra "Los elementos" es la obra más conocida, conclusión a la que se llega (Qn) EXISTENCIA, 13 libros el libro 1 contiene 48 proposiciones, contiene 48 proposiciones las cuales se dividen en 3 grupos, su obra "Los elementos" consta de 13 libros, Faltaría considerar este aspecto se detalla modelo de ciencia de Aristóteles