WARNING:
JavaScript is turned OFF. None of the links on this concept map will
work until it is reactivated.
If you need help turning JavaScript On, click here.
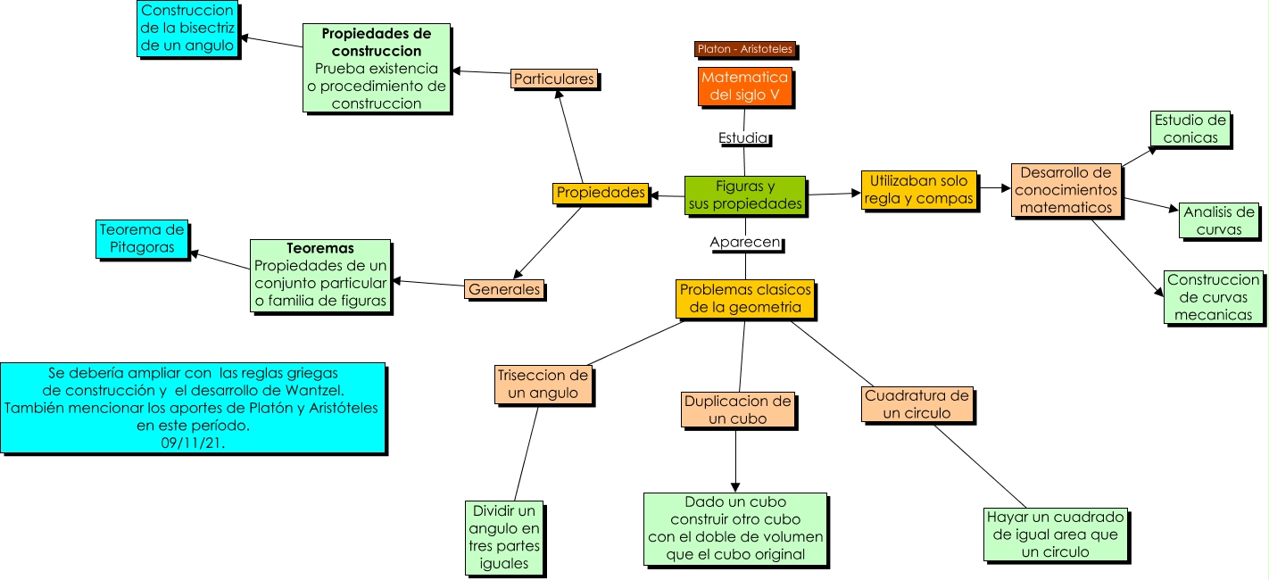
This Concept Map, created with IHMC CmapTools, has information related to: Siglo V, Propiedades ???? Generales, Desarrollo de conocimientos matematicos ???? Construccion de curvas mecanicas, Triseccion de un angulo ???? Dividir un angulo en tres partes iguales, Figuras y sus propiedades Aparecen Problemas clasicos de la geometria, Problemas clasicos de la geometria ???? Triseccion de un angulo, Cuadratura de un circulo ???? Hayar un cuadrado de igual area que un circulo, Desarrollo de conocimientos matematicos ???? Estudio de conicas, Particulares ???? Propiedades de construccion Prueba existencia o procedimiento de construccion, Desarrollo de conocimientos matematicos ???? Analisis de curvas, Generales ???? Teoremas Propiedades de un conjunto particular o familia de figuras, Teoremas Propiedades de un conjunto particular o familia de figuras ???? Teorema de Pitagoras, Propiedades de construccion Prueba existencia o procedimiento de construccion ???? Construccion de la bisectriz de un angulo, Utilizaban solo regla y compas ???? Desarrollo de conocimientos matematicos, Matematica del siglo V Estudia Figuras y sus propiedades, Figuras y sus propiedades ???? Utilizaban solo regla y compas, Problemas clasicos de la geometria ???? Cuadratura de un circulo, Duplicacion de un cubo ???? Dado un cubo construir otro cubo con el doble de volumen que el cubo original, Figuras y sus propiedades ???? Propiedades, Propiedades ???? Particulares, Problemas clasicos de la geometria ???? Duplicacion de un cubo