WARNING:
JavaScript is turned OFF. None of the links on this concept map will
work until it is reactivated.
If you need help turning JavaScript On, click here.
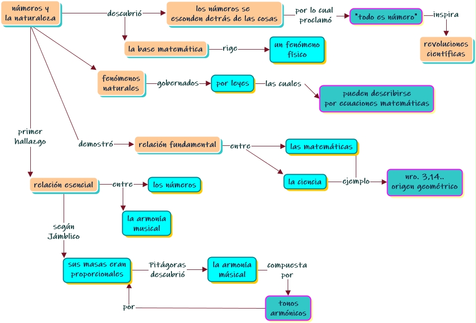
Este Cmap, tiene información relacionada con: números y naturaleza pitágoras, la ciencia ejemplo las matemáticas, relación esencial entre la armonía musical, relación fundamental entre la ciencia, relación esencial entre los números, números y la naturaleza primer hallazgo relación esencial, "todo es número" inspira revoluciones científicas, números y la naturaleza fenómenos naturales, fenómenos naturales gobernados por leyes, tonos armónicos por sus masas eran proporcionales, números y la naturaleza descubrió la base matemática, los números se esconden detrás de las cosas por lo cual proclamó "todo es número", relación fundamental entre las matemáticas, relación esencial según Jámblico sus masas eran proporcionales, la armonía músical compuesta por tonos armónicos, la base matemática rige un fenómeno físico, por leyes las cuales pueden describirse por ecuaciones matemáticas, números y la naturaleza descubrió los números se esconden detrás de las cosas, la ciencia ejemplo nro. 3,14.. origen geométrico, sus masas eran proporcionales Pitágoras descubrió la armonía músical, números y la naturaleza demostró relación fundamental