WARNING:
JavaScript is turned OFF. None of the links on this concept map will
work until it is reactivated.
If you need help turning JavaScript On, click here.
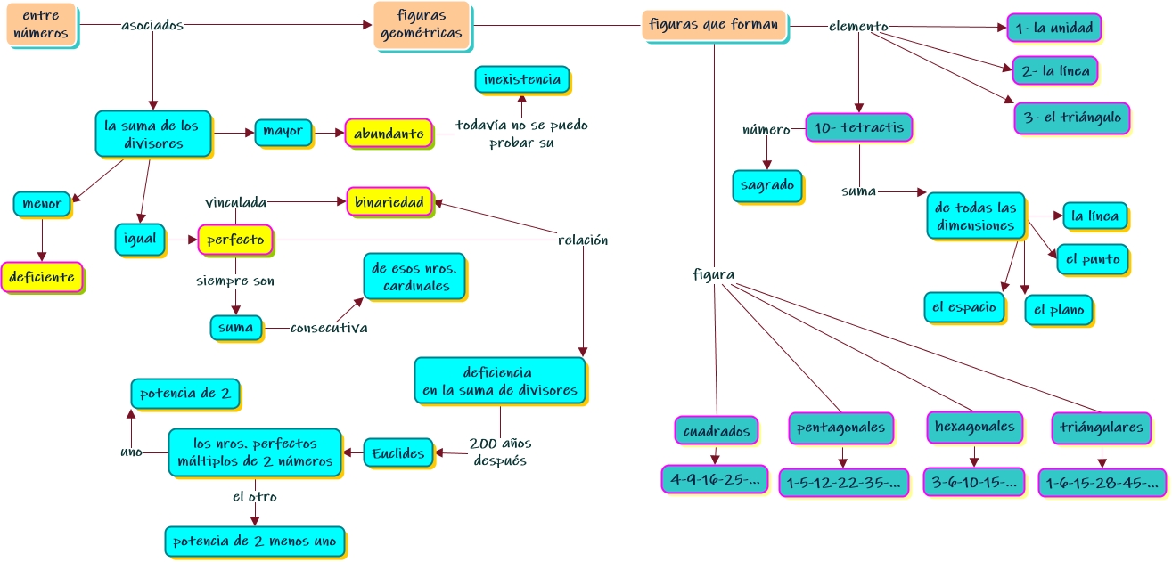
Este Cmap, tiene información relacionada con: relación entre nros Pitágoras, hexagonales 3-6-10-15-..., entre números asociados figuras geométricas, figuras que forman figura cuadrados, triángulares 1-6-15-28-45-..., de todas las dimensiones la línea, perfecto relación binariedad, perfecto relación deficiencia en la suma de divisores, menor deficiente, figuras que forman figura triángulares, igual perfecto, de todas las dimensiones el punto, cuadrados 4-9-16-25-..., pentagonales 1-5-12-22-35-..., perfecto vinculada binariedad, de todas las dimensiones el espacio, figuras que forman figura pentagonales, figuras que forman elemento 10- tetractis, 10- tetractis número sagrado, mayor abundante, figuras geométricas figuras que forman