WARNING:
JavaScript is turned OFF. None of the links on this concept map will
work until it is reactivated.
If you need help turning JavaScript On, click here.
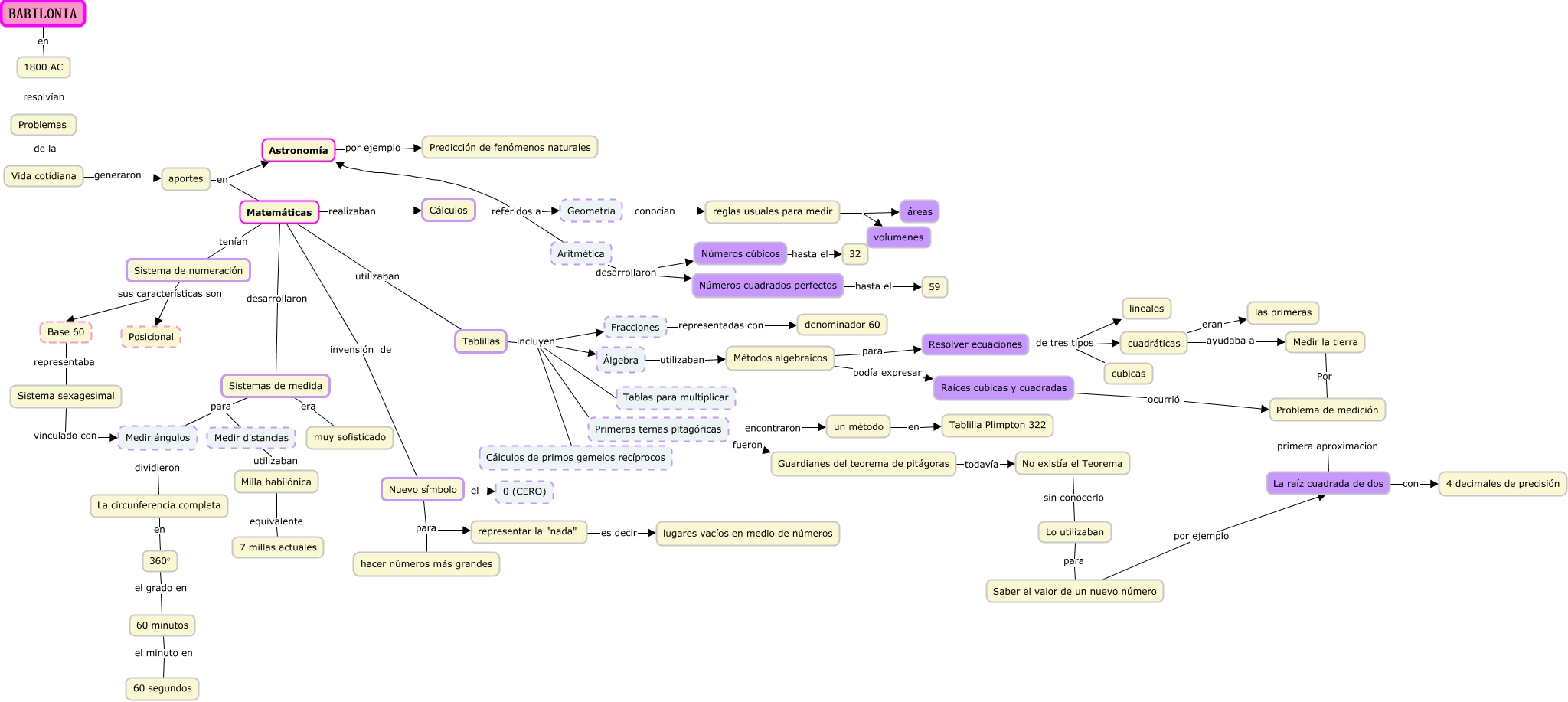
Este Cmap, tiene información relacionada con: Babilonia - Robledo, Números cuadrados perfectos hasta el 59, Matemáticas realizaban Cálculos, Sistemas de medida para Medir ángulos, Medir distancias utilizaban Milla babilónica, Métodos algebraicos para Resolver ecuaciones, Saber el valor de un nuevo número por ejemplo La raíz cuadrada de dos, Tablillas incluyen Tablas para multiplicar, 1800 AC resolvían Problemas, Aritmética desarrollaron Números cuadrados perfectos, cuadráticas ayudaba a Medir la tierra, Raíces cubicas y cuadradas ocurrió Problema de medición, Tablillas incluyen Cálculos de primos gemelos recíprocos, Sistemas de medida era muy sofisticado, Geometría conocían reglas usuales para medir, Nuevo símbolo para representar la "nada", Primeras ternas pitagóricas encontraron un método, Resolver ecuaciones de tres tipos cubicas, reglas usuales para medir áreas, un método en Tablilla Plimpton 322, Sistema de numeración sus características son Base 60