WARNING:
JavaScript is turned OFF. None of the links on this concept map will
work until it is reactivated.
If you need help turning JavaScript On, click here.
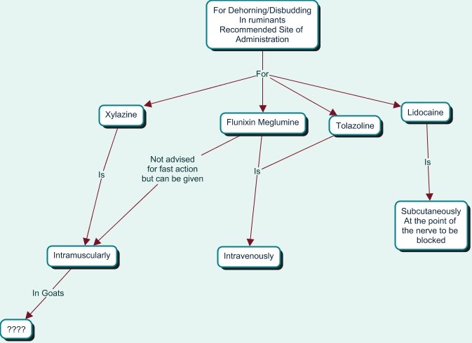
This Concept Map, created with IHMC CmapTools, has information related to: Route of Administration of Drugs for Dehorning, For Dehorning/Disbudding In ruminants Recommended Site of Administration For Flunixin Meglumine, Flunixin Meglumine Not advised for fast action but can be given Intramuscularly, Lidocaine Is Subcutaneously At the point of the nerve to be blocked, For Dehorning/Disbudding In ruminants Recommended Site of Administration For Xylazine, For Dehorning/Disbudding In ruminants Recommended Site of Administration For Lidocaine, For Dehorning/Disbudding In ruminants Recommended Site of Administration For Tolazoline, Flunixin Meglumine Is Intravenously, Tolazoline Is Intravenously, Xylazine Is Intramuscularly, Intramuscularly In Goats ????