WARNING:
JavaScript is turned OFF. None of the links on this concept map will
work until it is reactivated.
If you need help turning JavaScript On, click here.
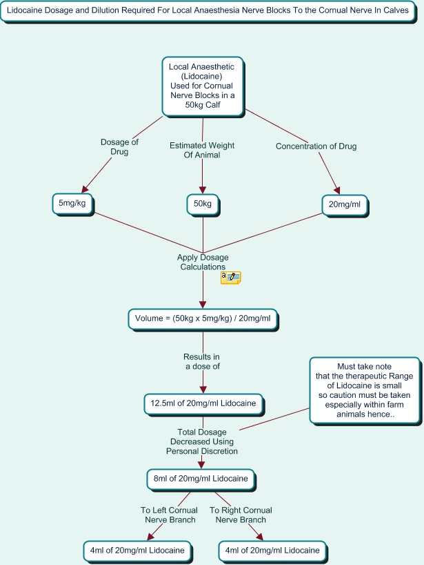
This Concept Map, created with IHMC CmapTools, has information related to: Lidocaine Dosage for Disbudding-Dehorning in Calves, Local Anaesthetic (Lidocaine) Used for Cornual Nerve Blocks in a 50kg Calf Dosage of Drug 5mg/kg, 8ml of 20mg/ml Lidocaine To Right Cornual Nerve Branch 4ml of 20mg/ml Lidocaine, Local Anaesthetic (Lidocaine) Used for Cornual Nerve Blocks in a 50kg Calf Concentration of Drug 20mg/ml, 12.5ml of 20mg/ml Lidocaine Total Dosage Decreased Using Personal Discretion 8ml of 20mg/ml Lidocaine, 20mg/ml Apply Dosage Calculations Volume = (50kg x 5mg/kg) / 20mg/ml, Local Anaesthetic (Lidocaine) Used for Cornual Nerve Blocks in a 50kg Calf Estimated Weight Of Animal 50kg, 8ml of 20mg/ml Lidocaine To Left Cornual Nerve Branch 4ml of 20mg/ml Lidocaine, Volume = (50kg x 5mg/kg) / 20mg/ml Results in a dose of 12.5ml of 20mg/ml Lidocaine, 50kg Apply Dosage Calculations Volume = (50kg x 5mg/kg) / 20mg/ml, Must take note that the therapeutic Range of Lidocaine is small so caution must be taken especially within farm animals hence.. Total Dosage Decreased Using Personal Discretion 8ml of 20mg/ml Lidocaine, 5mg/kg Apply Dosage Calculations Volume = (50kg x 5mg/kg) / 20mg/ml