WARNING:
JavaScript is turned OFF. None of the links on this concept map will
work until it is reactivated.
If you need help turning JavaScript On, click here.
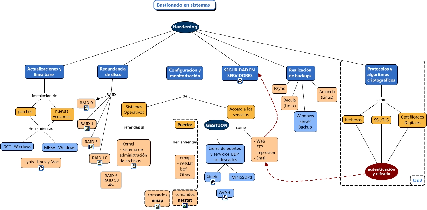
Este Cmap, tiene información relacionada con: ud5_ciberseguridad_sistemas_locales_redesnew.cmap, Sistemas Operativos referidas al - Kernel - Sistema de administración de archivos, Certifiicados Digitales autenticación y cifrado - Web - FTP - Impresión - Email, Redundancia de disco RAID RAID 5, Configuración y monitorización de Puertos, Bastionado en sistemas Hardening Realización de backups, Protocolos y algoritmos criptográficos como Kerberos, Actualizaciones y línea base instalación de nuevas versiones, - nmap - netstat - lsof - Otras comandos netstat, Kerberos autenticación y cifrado - Web - FTP - Impresión - Email, Puertos herramientas - nmap - netstat - lsof - Otras, Bastionado en sistemas Hardening Redundancia de disco, Redundancia de disco RAID RAID 6 RAID 50 etc., Bastionado en sistemas Hardening Configuración y monitorización, Realización de backups Amanda, nuevas versiones Herramientas - MBSA- Windows - SCT- Windows - Lynis- Linux y Mac, Realización de backups Rsync, Redundancia de disco RAID RAID 0, Configuración y monitorización de Sistemas Operativos, Bastionado en sistemas Hardening Protocolos y algoritmos criptográficos, Protocolos y algoritmos criptográficos como SSL/TLS