WARNING:
JavaScript is turned OFF. None of the links on this concept map will
work until it is reactivated.
If you need help turning JavaScript On, click here.
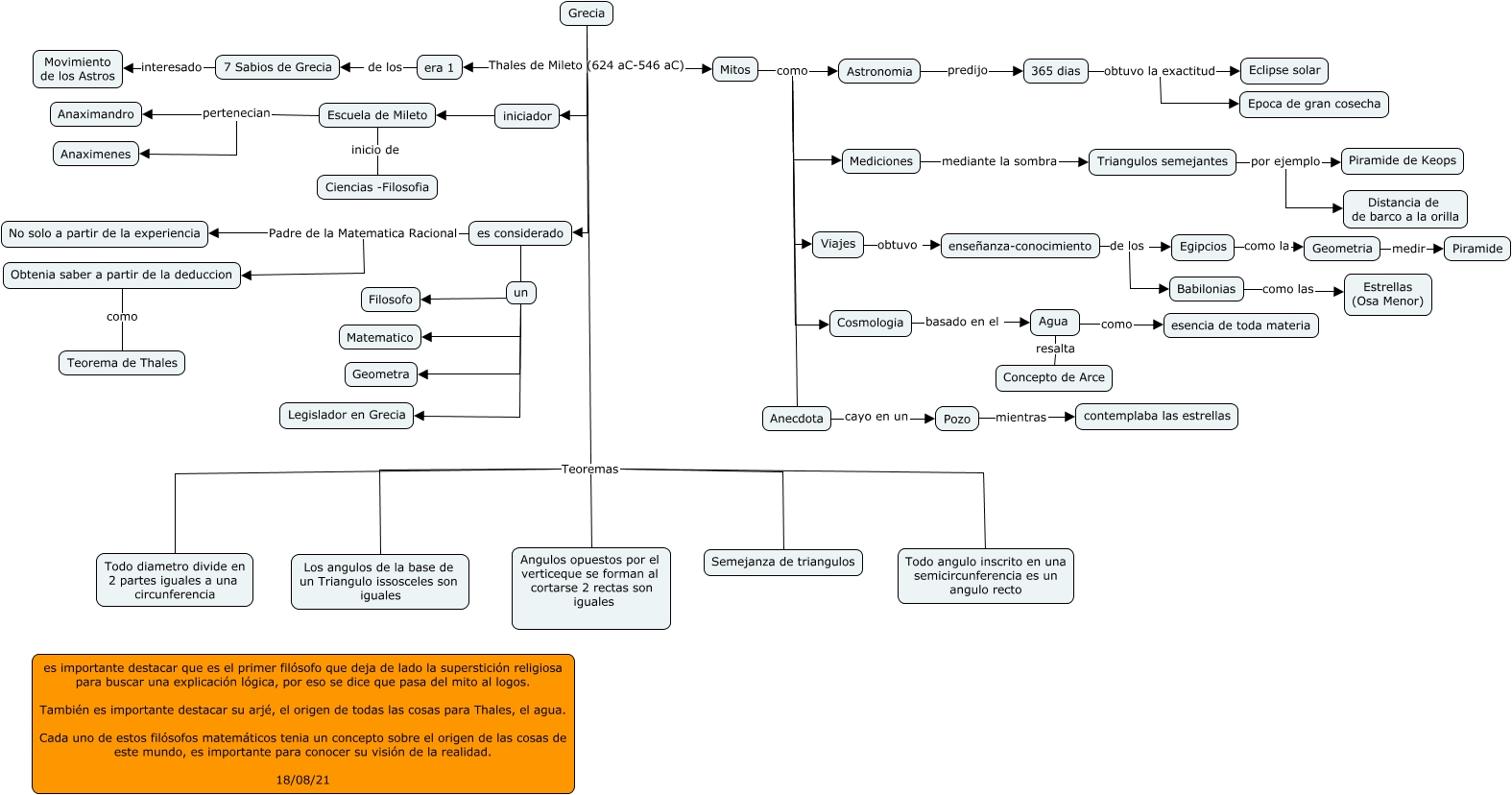
This Concept Map, created with IHMC CmapTools, has information related to: Aportes de Thales de Mileto, es considerado Padre de la Matematica Racional Obtenia saber a partir de la deduccion, Escuela de Mileto pertenecian Anaximandro, es considerado un Filosofo, Grecia Teoremas Angulos opuestos por el verticeque se forman al cortarse 2 rectas son iguales, Grecia Thales de Mileto (624 aC-546 aC) es considerado, enseñanza-conocimiento de los Egipcios, Escuela de Mileto inicio de Ciencias -Filosofia, Obtenia saber a partir de la deduccion como Teorema de Thales, 7 Sabios de Grecia interesado Movimiento de los Astros, Pozo mientras contemplaba las estrellas, Grecia Thales de Mileto (624 aC-546 aC) iniciador, Viajes obtuvo enseñanza-conocimiento, Mediciones mediante la sombra Triangulos semejantes, enseñanza-conocimiento de los Babilonias, Grecia Thales de Mileto (624 aC-546 aC) Mitos, Astronomia predijo 365 dias, 365 dias obtuvo la exactitud Eclipse solar, Grecia Thales de Mileto (624 aC-546 aC) era 1, Egipcios como la Geometria, es considerado Padre de la Matematica Racional No solo a partir de la experiencia