WARNING:
JavaScript is turned OFF. None of the links on this concept map will
work until it is reactivated.
If you need help turning JavaScript On, click here.
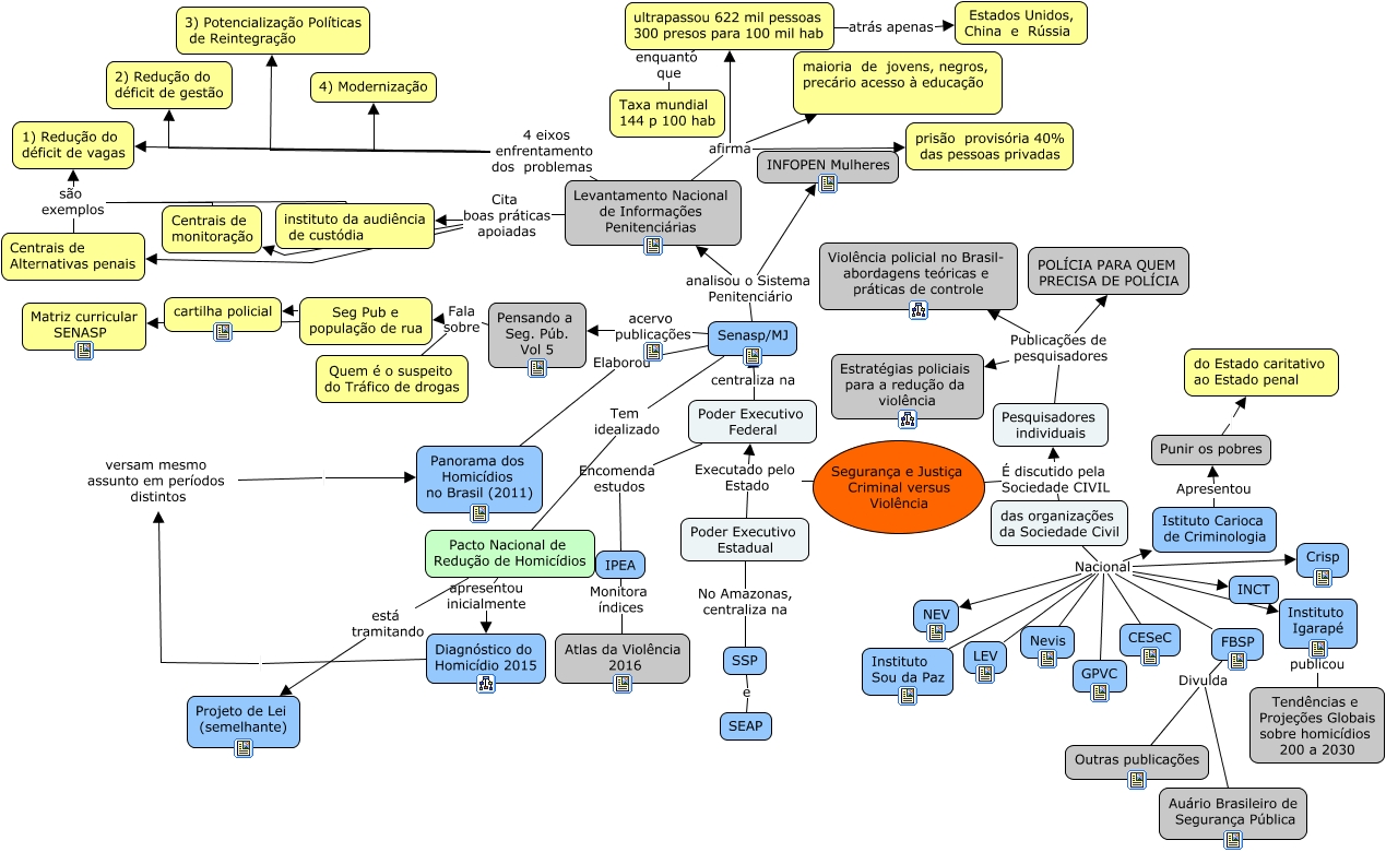
Este Cmap, tiene información relacionada con: Segurança e Justiça Criminal versus Violencia, Levantamento Nacional de Informações Penitenciárias 4 eixos enfrentamento dos problemas 1) Redução do déficit de vagas, das organizações da Sociedade Civil Nacional Istituto Carioca de Criminologia, Poder Executivo Federal centraliza na Senasp/MJ, Levantamento Nacional de Informações Penitenciárias afirma ultrapassou 622 mil pessoas 300 presos para 100 mil hab, das organizações da Sociedade Civil Nacional LEV, Istituto Carioca de Criminologia Apresentou Punir os pobres, Levantamento Nacional de Informações Penitenciárias afirma maioria de jovens, negros, precário acesso à educação, Segurança e Justiça Criminal versus Violência É discutido pela Sociedade CIVIL Pesquisadores individuais, ultrapassou 622 mil pessoas 300 presos para 100 mil hab enquanto que Taxa mundial 144 p 100 hab, das organizações da Sociedade Civil Nacional Crisp, Centrais de monitoração são exemplos 1) Redução do déficit de vagas, IPEA Monitora índices Atlas da Violência 2016, das organizações da Sociedade Civil Nacional Nevis, instituto da audiência de custódia são exemplos 1) Redução do déficit de vagas, Pacto Nacional de Redução de Homicídios está tramitando Projeto de Lei (semelhante), Pesquisadores individuais Publicações de pesquisadores Violência policial no Brasil- abordagens teóricas e práticas de controle, Pesquisadores individuais Publicações de pesquisadores POLÍCIA PARA QUEM PRECISA DE POLÍCIA, Pacto Nacional de Redução de Homicídios apresentou inicialmente Diagnóstico do Homicídio 2015, Punir os pobres do Estado caritativo ao Estado penal, Pensando a Seg. Púb. Vol 5 Fala sobre Quem é o suspeito do Tráfico de drogas