WARNING:
JavaScript is turned OFF. None of the links on this concept map will
work until it is reactivated.
If you need help turning JavaScript On, click here.
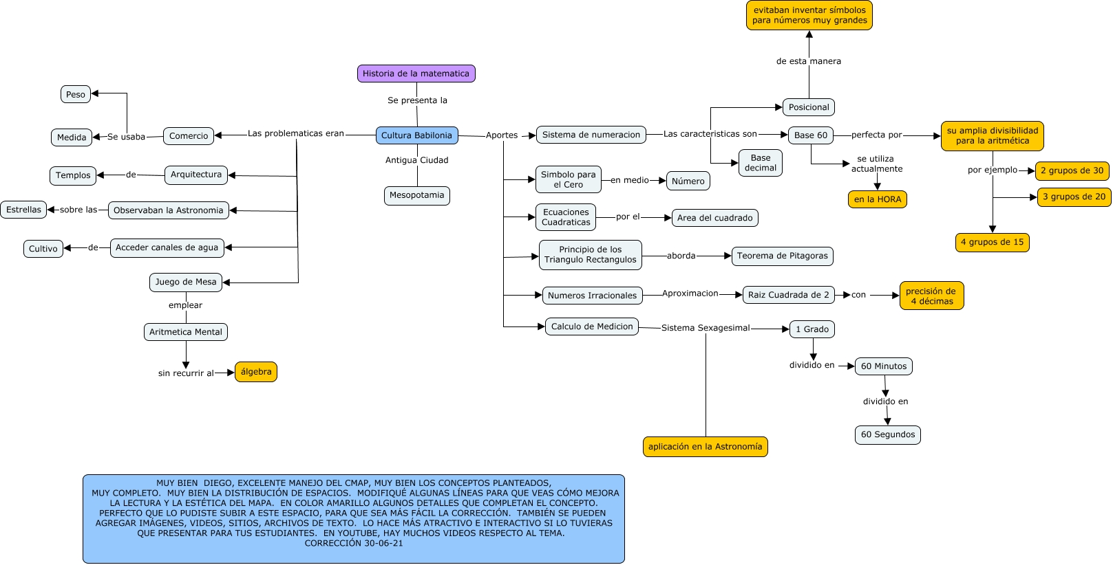
This Concept Map, created with IHMC CmapTools, has information related to: Babilonia Aportes, Numeros Irracionales Aproximacion Raiz Cuadrada de 2, Sistema de numeracion Las caracteristicas son Base decimal, su amplia divisibilidad para la aritmética por ejemplo 4 grupos de 15, 60 Minutos dividido en 60 Segundos, Observaban la Astronomia sobre las Estrellas, su amplia divisibilidad para la aritmética por ejemplo 3 grupos de 20, Calculo de Medicion Sistema Sexagesimal aplicación en la Astronomía, Cultura Babilonia Aportes Ecuaciones Cuadraticas, Base 60 perfecta por su amplia divisibilidad para la aritmética, 1 Grado dividido en 60 Minutos, Sistema de numeracion Las caracteristicas son Base 60, Cultura Babilonia Aportes Calculo de Medicion, Cultura Babilonia Aportes Numeros Irracionales, Raiz Cuadrada de 2 con precisión de 4 décimas, Arquitectura de Templos, Calculo de Medicion Sistema Sexagesimal 1 Grado, Acceder canales de agua de Cultivo, su amplia divisibilidad para la aritmética por ejemplo 2 grupos de 30, Cultura Babilonia Aportes Sistema de numeracion, Cultura Babilonia Las problematicas eran Acceder canales de agua