WARNING:
JavaScript is turned OFF. None of the links on this concept map will
work until it is reactivated.
If you need help turning JavaScript On, click here.
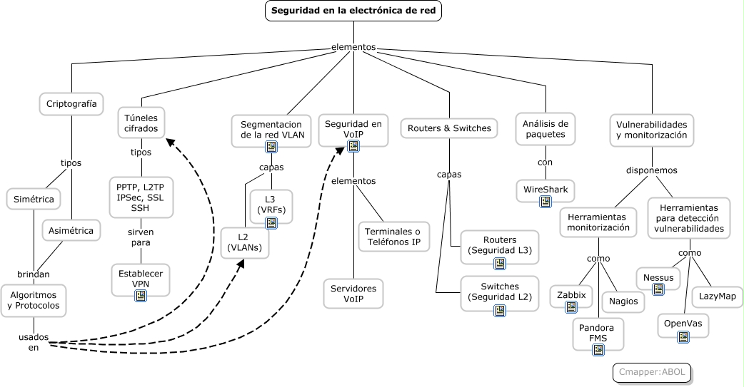
Este Cmap, tiene información relacionada con: ud2_ciberseguridad_sistemas_IMPRIMIR.cmap, Algoritmos y Protocolos usados en Seguridad en VoIP, Asimétrica brindan Algoritmos y Protocolos, Vulnerabilidades y monitorización disponemos Herramientas para detección vulnerabilidades, Análisis de paquetes con WireShark, Vulnerabilidades y monitorización disponemos Herramientas monitorización, Herramientas para detección vulnerabilidades como LazyMap, Algoritmos y Protocolos usados en L2 (VLANs), Túneles cifrados tipos PPTP, L2TP IPSec, SSL SSH, Criptografía elementos Seguridad en la electrónica de red, Herramientas para detección vulnerabilidades como OpenVas, Seguridad en VoIP elementos Servidores VoIP, Criptografía tipos Simétrica, Simétrica brindan Algoritmos y Protocolos, Criptografía elementos Routers & Switches, Routers & Switches capas Routers (Seguridad L3), Criptografía elementos Seguridad en VoIP, Herramientas monitorización como Zabbix, Criptografía tipos Asimétrica, Herramientas monitorización como Pandora FMS, Routers & Switches capas Switches (Seguridad L2)