WARNING:
JavaScript is turned OFF. None of the links on this concept map will
work until it is reactivated.
If you need help turning JavaScript On, click here.
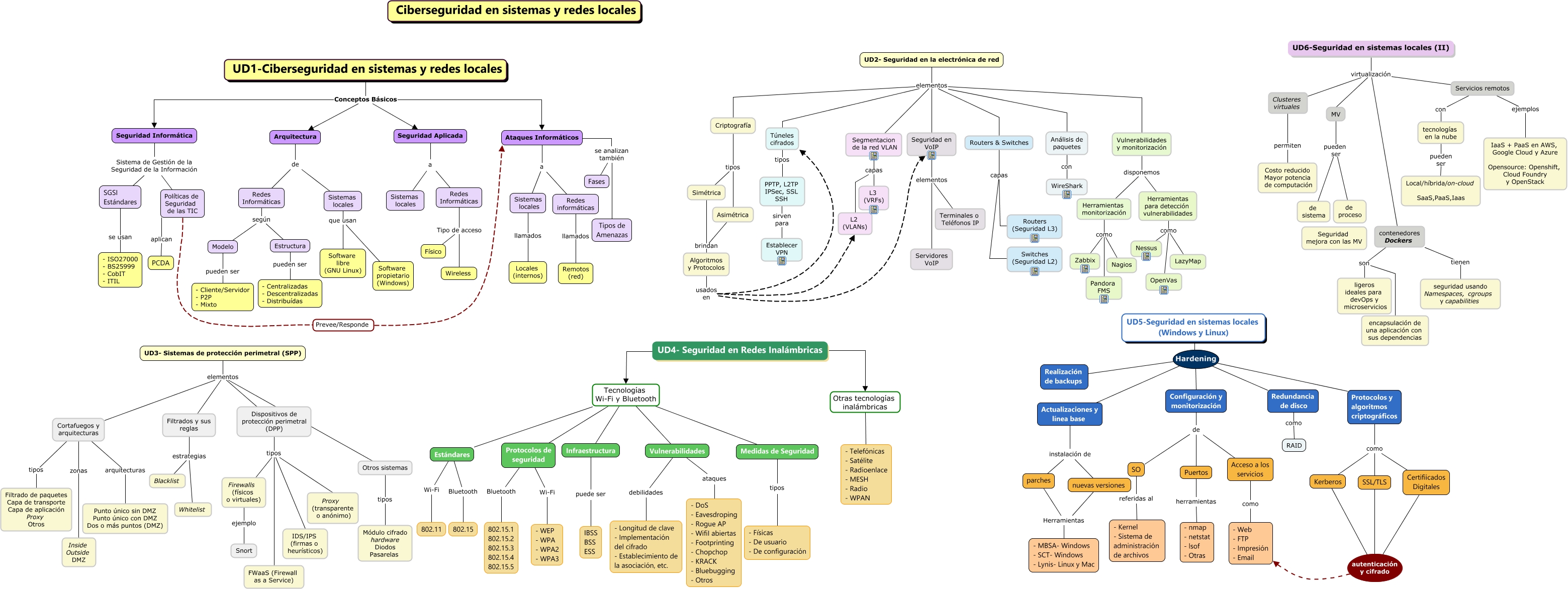
Este Cmap, tiene información relacionada con: MAPA COMPLETO CSLR, Algoritmos y Protocolos usados en Túneles cifrados, Seguridad en VoIP elementos Terminales o Teléfonos IP, UD4- Seguridad en Redes Inalámbricas Tecnologías Wi-Fi y Bluetooth Estándares, UD1-Ciberseguridad en sistemas y redes locales Conceptos Básicos Seguridad Informática, parches Herramientas - MBSA- Windows - SCT- Windows - Lynis- Linux y Mac, Actualizaciones y línea base instalación de nuevas versiones, UD5-Seguridad en sistemas locales (Windows y Linux) Hardening Configuración y monitorización, Dispositivos de protección perimetral (DPP) tipos FWaaS (Firewall as a Service), Modelo pueden ser - Cliente/Servidor - P2P - Mixto, Vulnerabilidades ataques - DoS - Eavesdroping - Rogue AP - WifiI abiertas - Footprinting - Chopchop - KRACK - Bluebugging - Otros, Configuración y monitorización de SO, Simétrica brindan Algoritmos y Protocolos, Ataques Informáticos a Sistemas locales, SGSI Estándares se usan - ISO27000 - BS25999 - CobIT - ITIL, UD5-Seguridad en sistemas locales (Windows y Linux) Hardening Realización de backups, Estructura pueden ser - Centralizadas - Descentralizadas - Distribuídas, Dispositivos de protección perimetral (DPP) tipos Firewalls (físicos o virtuales), UD4- Seguridad en Redes Inalámbricas Tecnologías Wi-Fi y Bluetooth Medidas de Seguridad, Criptografía elementos Vulnerabilidades y monitorización, Redes Informáticas según Modelo