WARNING:
JavaScript is turned OFF. None of the links on this concept map will
work until it is reactivated.
If you need help turning JavaScript On, click here.
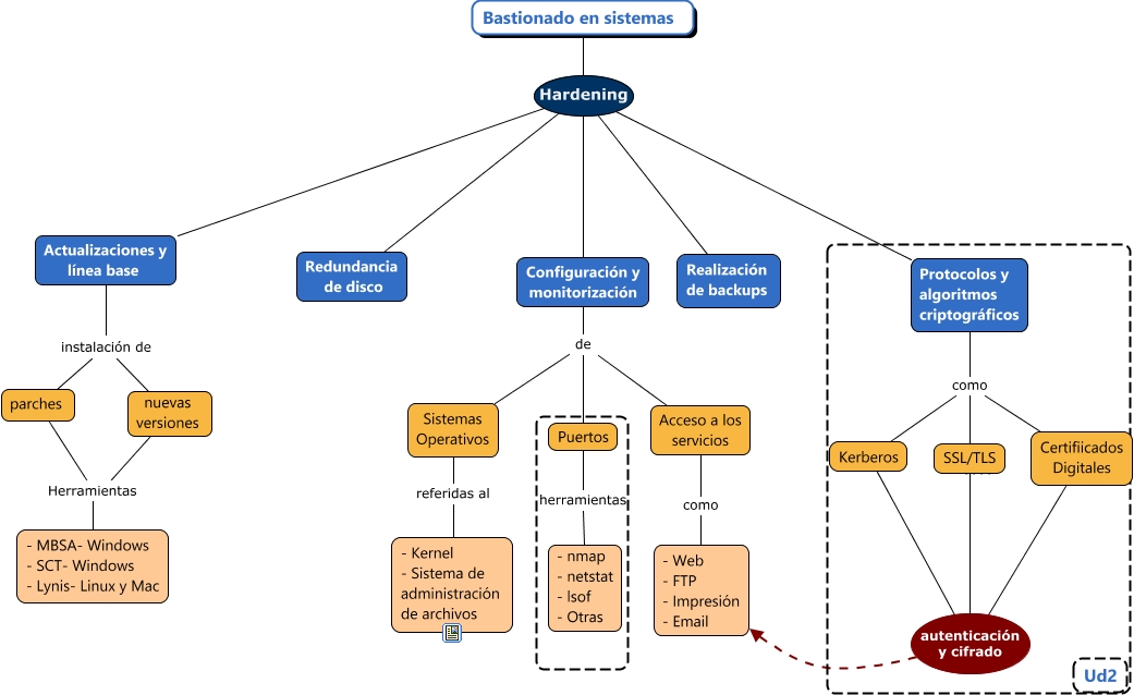
Este Cmap, tiene información relacionada con: ud5_ciberseguridad_sistemas_locales_redes.cmap, Bastionado en sistemas Hardening Redundancia de disco, Protocolos y algoritmos criptográficos como Certifiicados Digitales, Bastionado en sistemas Hardening Configuración y monitorización, Certifiicados Digitales autenticación y cifrado - Web - FTP - Impresión - Email, Bastionado en sistemas Hardening Realización de backups, nuevas versiones Herramientas - MBSA- Windows - SCT- Windows - Lynis- Linux y Mac, Actualizaciones y línea base instalación de nuevas versiones, Configuración y monitorización de Sistemas Operativos, Kerberos autenticación y cifrado - Web - FTP - Impresión - Email, Actualizaciones y línea base instalación de parches, Bastionado en sistemas Hardening Actualizaciones y línea base, SSL/TLS autenticación y cifrado - Web - FTP - Impresión - Email, Protocolos y algoritmos criptográficos como SSL/TLS, Puertos herramientas - nmap - netstat - lsof - Otras, Configuración y monitorización de Puertos, parches Herramientas - MBSA- Windows - SCT- Windows - Lynis- Linux y Mac, Bastionado en sistemas Hardening Protocolos y algoritmos criptográficos, Protocolos y algoritmos criptográficos como Kerberos, Acceso a los servicios como - Web - FTP - Impresión - Email, Configuración y monitorización de Acceso a los servicios