WARNING:
JavaScript is turned OFF. None of the links on this concept map will
work until it is reactivated.
If you need help turning JavaScript On, click here.
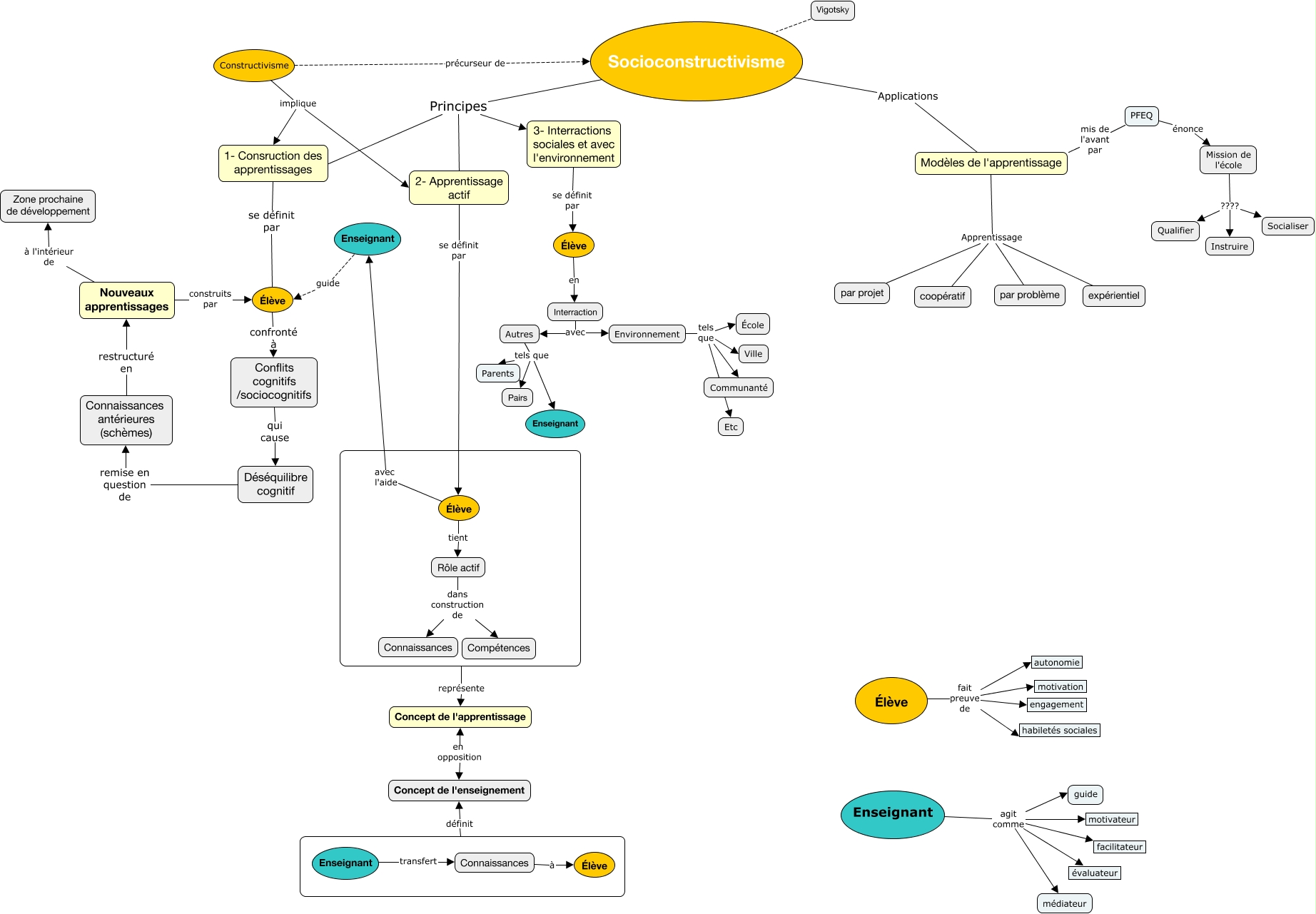
Cette carte de concepts créée avec IHMC CmapTools traite de: Sans titre1, Constructivisme précurseur de Socioconstructivisme, PFEQ énonce Mission de l'école, Modèles de l'apprentissage Apprentissage par projet, Modèles de l'apprentissage Apprentissage expérientiel, Autres tels que Parents, Élève avec l'aide Enseignant, Enseignant agit comme motivateur, Rôle actif dans construction de Connaissances, Mission de l'école ???? Instruire, 3- Interractions sociales et avec l'environnement se définit par Élève, 2- Apprentissage actif se définit par Élève, Mission de l'école ???? Socialiser, Enseignant agit comme évaluateur, Élève confronté à Conflits cognitifs /sociocognitifs, Environnement tels que Ville, Connaissances antérieures (schèmes) restructuré en Nouveaux apprentissages, PFEQ mis de l'avant par Modèles de l'apprentissage, Rôle actif dans construction de Compétences, Constructivisme implique 2- Apprentissage actif, Enseignant transfert Connaissances