WARNING:
JavaScript is turned OFF. None of the links on this concept map will
work until it is reactivated.
If you need help turning JavaScript On, click here.
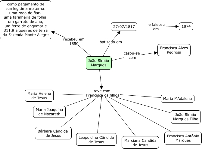
Esse mapa conceitual, produzido no IHMC CmapTools, tem a informação relacionada a: João Simão Marques, João Simão Marques teve com Francisca os filhos Leopoldina Cândida de Jesus, João Simão Marques teve com Francisca os filhos Maria Joaquina de Nazareth, 27/07/1817 e faleceu em 1874, João Simão Marques teve com Francisca os filhos Marciana Cândida de Jesus, João Simão Marques batizado em 27/07/1817, João Simão Marques teve com Francisca os filhos João Simão Marques Filho, João Simão Marques teve com Francisca os filhos Bárbara Cândida de Jesus, João Simão Marques teve com Francisca os filhos Francisco Antônio Marques, João Simão Marques casou-se com Francisca Alves Pedrosa, João Simão Marques teve com Francisca os filhos Maria MAdalena, João Simão Marques recebeu em 1850 como pagamento de sua legítima materna: uma roda de fiar, uma farinheira de folha, um garrote de ano, um ferro de engomar e 311,9 alqueires de terra da Fazenda Monte Alegre, João Simão Marques teve com Francisca os filhos Maria Helena de Jesus