WARNING:
JavaScript is turned OFF. None of the links on this concept map will
work until it is reactivated.
If you need help turning JavaScript On, click here.
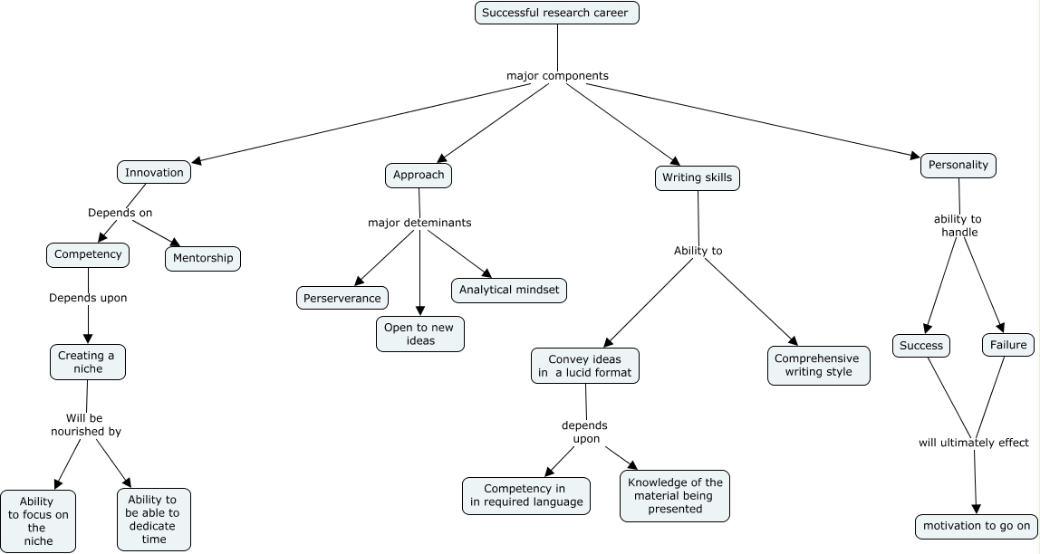
Este Cmap, tiene información relacionada con: Investigación 1, Success will ultimately effect motivation to go on, Writing skills Ability to Comprehensive writing style, Convey ideas in a lucid format depends upon Competency in in required language, Innovation Depends on Mentorship, Successful research career major components Innovation, Successful research career major components Personality, Personality ability to handle Success, Innovation Depends on Competency, Successful research career major components Approach, Approach major deteminants Open to new ideas, Approach major deteminants Analytical mindset, Approach major deteminants Perserverance, Creating a niche Will be nourished by Ability to focus on the niche, Writing skills Ability to Convey ideas in a lucid format, Creating a niche Will be nourished by Ability to be able to dedicate time, Competency Depends upon Creating a niche, Failure will ultimately effect motivation to go on, Personality ability to handle Failure, Convey ideas in a lucid format depends upon Knowledge of the material being presented, Successful research career major components Writing skills