WARNING:
JavaScript is turned OFF. None of the links on this concept map will
work until it is reactivated.
If you need help turning JavaScript On, click here.
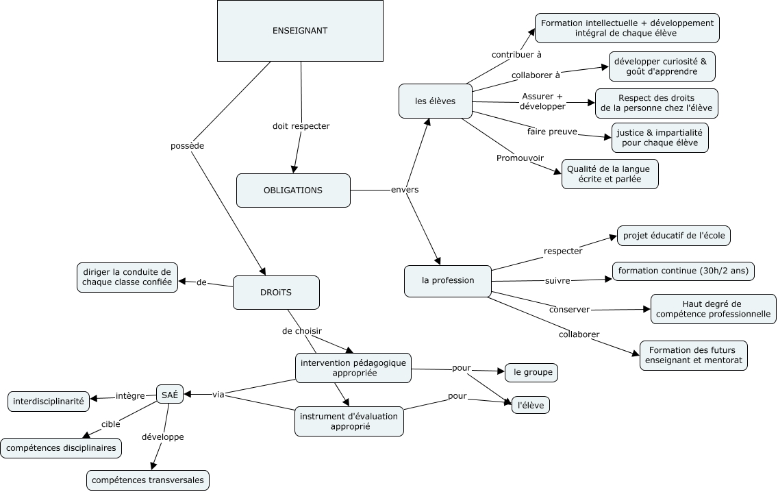
Cette carte de concepts créée avec IHMC CmapTools traite de: enseignant - droits - obligations, SAÉ cible compétences disciplinaires, les élèves Promouvoir Qualité de la langue écrite et parlée, DROiTS de choisir instrument d'évaluation approprié, les élèves collaborer à développer curiosité & goût d'apprendre, OBLIGATIONS envers les élèves, intervention pédagogique appropriée pour le groupe, les élèves Assurer + développer Respect des droits de la personne chez l'élève, les élèves faire preuve justice & impartialité pour chaque élève, OBLIGATIONS envers la profession, SAÉ développe compétences transversales, la profession collaborer Formation des futurs enseignant et mentorat, intervention pédagogique appropriée pour l'élève, instrument d'évaluation approprié via SAÉ, instrument d'évaluation approprié pour l'élève, ENSEIGNANT doit respecter OBLIGATIONS, la profession suivre formation continue (30h/2 ans), la profession conserver Haut degré de compétence professionnelle, la profession respecter projet éducatif de l'école, DROiTS de choisir intervention pédagogique appropriée, DROiTS de diriger la conduite de chaque classe confiée