WARNING:
JavaScript is turned OFF. None of the links on this concept map will
work until it is reactivated.
If you need help turning JavaScript On, click here.
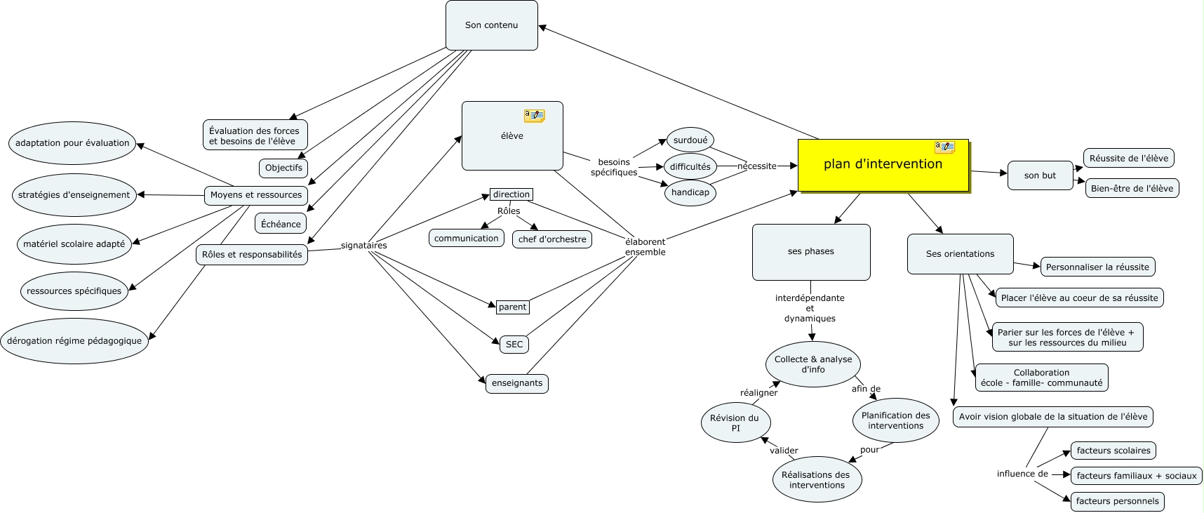
Cette carte de concepts créée avec IHMC CmapTools traite de: plan d'intervention, Rôles et responsabilités signataires direction, Révision du PI réaligner Collecte & analyse d'info, élève besoins spécifiques surdoué, Avoir vision globale de la situation de l'élève influence de facteurs scolaires, Moyens et ressources adaptation pour évaluation, Ses orientations Avoir vision globale de la situation de l'élève, Rôles et responsabilités signataires SEC, Son contenu Objectifs, plan d'intervention son but, Planification des interventions pour Réalisations des interventions, élève élaborent ensemble plan d'intervention, Moyens et ressources ressources spécifiques, Moyens et ressources stratégies d'enseignement, Ses orientations Parier sur les forces de l'élève + sur les ressources du milieu, direction élaborent ensemble plan d'intervention, direction Rôles chef d'orchestre, SEC élaborent ensemble plan d'intervention, son but Bien-être de l'élève, plan d'intervention Ses orientations, Avoir vision globale de la situation de l'élève influence de facteurs familiaux + sociaux