WARNING:
JavaScript is turned OFF. None of the links on this concept map will
work until it is reactivated.
If you need help turning JavaScript On, click here.
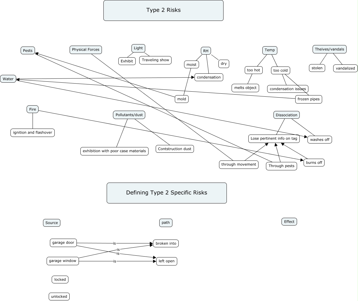
This Concept Map, created with IHMC CmapTools, has information related to: MelissaKing_Type2SpecificRisks, garage window is broken into, burns off Lose pertinent info on tag, too cold condensation issues, Dissociation Lose pertinent info on tag, garage door is left open, Pollutants/dust Contstruction dust, Theives/vandals stolen, moist mold, too hot melts object, Water washes off, Pollutants/dust exhibition with poor case materials, Fire burns off, mold Pests, garage door is broken into, Through pests Lose pertinent info on tag, through movement Lose pertinent info on tag, Light Exhibit, Temp too cold, Theives/vandals vandalized, Pests Through pests