WARNING:
JavaScript is turned OFF. None of the links on this concept map will
work until it is reactivated.
If you need help turning JavaScript On, click here.
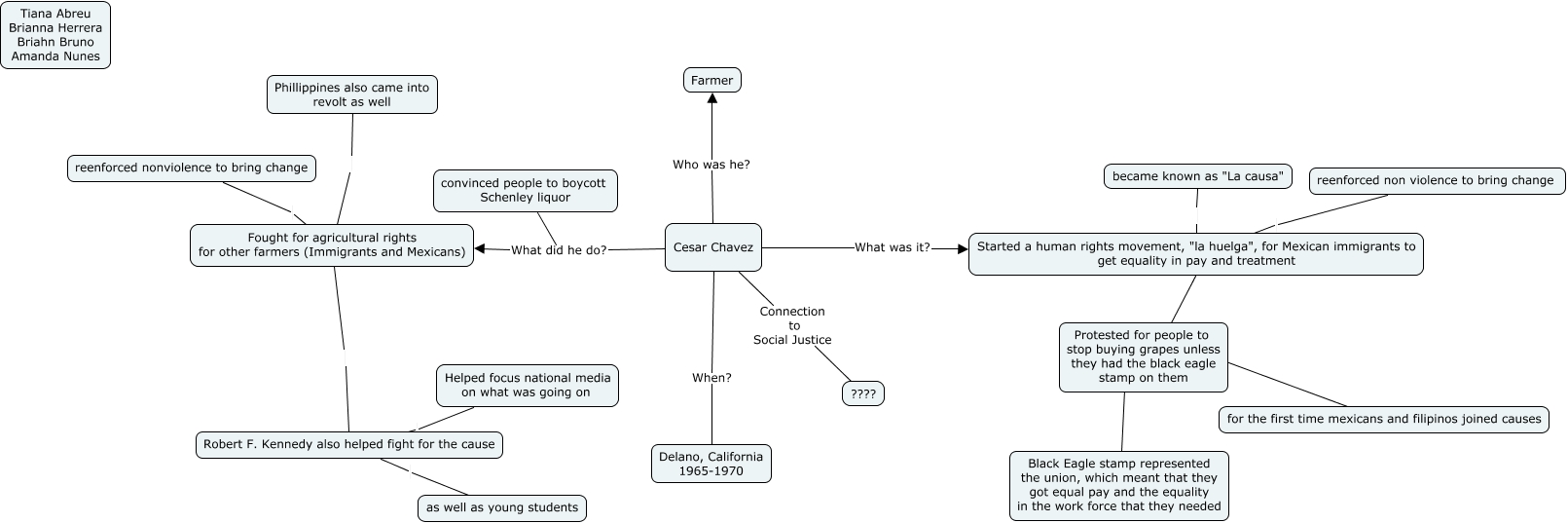
This Concept Map, created with IHMC CmapTools, has information related to: Breakout Room 3, Fought for agricultural rights for other farmers (Immigrants and Mexicans) Phillippines also came into revolt as well, Started a human rights movement, "la huelga", for Mexican immigrants to get equality in pay and treatment reenforced non violence to bring change, Cesar Chavez What did he do? Fought for agricultural rights for other farmers (Immigrants and Mexicans), Robert F. Kennedy also helped fight for the cause as well as young students, Fought for agricultural rights for other farmers (Immigrants and Mexicans) reenforced nonviolence to bring change, Cesar Chavez Connection to Social Justice ????, Cesar Chavez When? Delano, California 1965-1970, Robert F. Kennedy also helped fight for the cause Helped focus national media on what was going on, Protested for people to stop buying grapes unless they had the black eagle stamp on them ???? Started a human rights movement, "la huelga", for Mexican immigrants to get equality in pay and treatment, Cesar Chavez Who was he? Farmer, Cesar Chavez What was it? Started a human rights movement, "la huelga", for Mexican immigrants to get equality in pay and treatment, Cesar Chavez What did he do? convinced people to boycott Schenley liquor, Started a human rights movement, "la huelga", for Mexican immigrants to get equality in pay and treatment became known as "La causa", Protested for people to stop buying grapes unless they had the black eagle stamp on them ???? for the first time mexicans and filipinos joined causes, Fought for agricultural rights for other farmers (Immigrants and Mexicans) Robert F. Kennedy also helped fight for the cause, Protested for people to stop buying grapes unless they had the black eagle stamp on them ???? Black Eagle stamp represented the union, which meant that they got equal pay and the equality in the work force that they needed