WARNING:
JavaScript is turned OFF. None of the links on this concept map will
work until it is reactivated.
If you need help turning JavaScript On, click here.
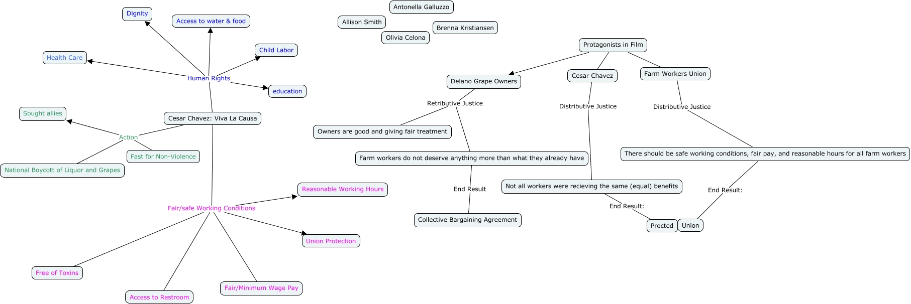
This Concept Map, created with IHMC CmapTools, has information related to: Breakout Room 5, Cesar Chavez: Viva La Causa Human Rights education, Protagonists in Film Delano Grape Owners, Cesar Chavez: Viva La Causa Human Rights Dignity, Cesar Chavez: Viva La Causa Human Rights Child Labor, Cesar Chavez: Viva La Causa Human Rights Health Care, Cesar Chavez: Viva La Causa Action National Boycott of Liquor and Grapes, Cesar Chavez: Viva La Causa Human Rights Access to water & food, Cesar Chavez: Viva La Causa Fair/safe Working Conditions Reasonable Working Hours, Cesar Chavez: Viva La Causa Fair/safe Working Conditions Free of Toxins, Delano Grape Owners Retributive Justice Farm workers do not deserve anything more than what they already have, Cesar Chavez: Viva La Causa Action Sought allies, There should be safe working conditions, fair pay, and reasonable hours for all farm workers End Result: Union, Cesar Chavez: Viva La Causa Fair/safe Working Conditions Union Protection, Cesar Chavez: Viva La Causa Fair/safe Working Conditions Fair/Minimum Wage Pay, Farm Workers Union Distributive Justice There should be safe working conditions, fair pay, and reasonable hours for all farm workers, Protagonists in Film Cesar Chavez, Farm workers do not deserve anything more than what they already have End Result Collective Bargaining Agreement, Cesar Chavez: Viva La Causa Fair/safe Working Conditions Access to Restroom, Cesar Chavez: Viva La Causa Action Fast for Non-Violence, Delano Grape Owners Retributive Justice Owners are good and giving fair treatment