WARNING:
JavaScript is turned OFF. None of the links on this concept map will
work until it is reactivated.
If you need help turning JavaScript On, click here.
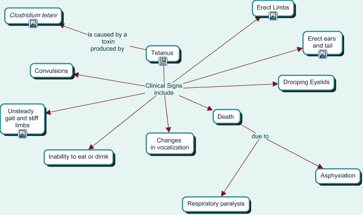
This Concept Map, created with IHMC CmapTools, has information related to: Tetanus, Tetanus Clinical Signs include Death, Tetanus Clinical Signs include Convulsions, Tetanus Clinical Signs include Drooping Eyelids, Tetanus Clinical Signs include Erect Limbs, Tetanus is caused by a toxin produced by Clostridium tetani, Tetanus Clinical Signs include Unsteady gait and stiff limbs, Tetanus Clinical Signs include Changes in vocalization, Tetanus Clinical Signs include Erect ears and tail, Death due to Respiratory paralysis, Tetanus Clinical Signs include Inability to eat or dirnk, Death due to Asphyxiation