WARNING:
JavaScript is turned OFF. None of the links on this concept map will
work until it is reactivated.
If you need help turning JavaScript On, click here.
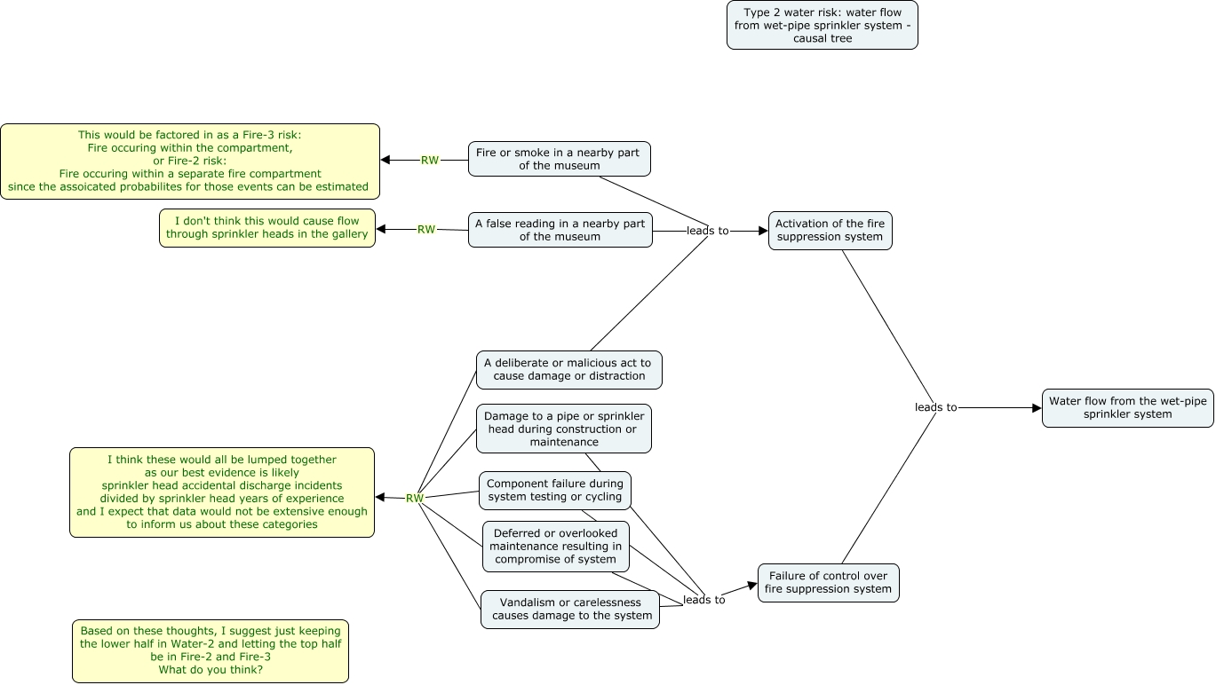
This Concept Map, created with IHMC CmapTools, has information related to: Cooney CPRAM 2 Water-2 RW notes 2020-06-25, Damage to a pipe or sprinkler head during construction or maintenance leads to Failure of control over fire suppression system, Vandalism or carelessness causes damage to the system leads to Failure of control over fire suppression system, A deliberate or malicious act to cause damage or distraction leads to Activation of the fire suppression system, A deliberate or malicious act to cause damage or distraction RW I think these would all be lumped together as our best evidence is likely sprinkler head accidental discharge incidents divided by sprinkler head years of experience and I expect that data would not be extensive enough to inform us about these categories, Failure of control over fire suppression system leads to Water flow from the wet-pipe sprinkler system, Component failure during system testing or cycling leads to Failure of control over fire suppression system, A false reading in a nearby part of the museum leads to Activation of the fire suppression system, Fire or smoke in a nearby part of the museum leads to Activation of the fire suppression system, Activation of the fire suppression system leads to Water flow from the wet-pipe sprinkler system, Fire or smoke in a nearby part of the museum RW This would be factored in as a Fire-3 risk: Fire occuring within the compartment, or Fire-2 risk: Fire occuring within a separate fire compartment since the assoicated probabilites for those events can be estimated, Deferred or overlooked maintenance resulting in compromise of system leads to Failure of control over fire suppression system, Component failure during system testing or cycling RW I think these would all be lumped together as our best evidence is likely sprinkler head accidental discharge incidents divided by sprinkler head years of experience and I expect that data would not be extensive enough to inform us about these categories, Damage to a pipe or sprinkler head during construction or maintenance RW I think these would all be lumped together as our best evidence is likely sprinkler head accidental discharge incidents divided by sprinkler head years of experience and I expect that data would not be extensive enough to inform us about these categories, A false reading in a nearby part of the museum RW I don't think this would cause flow through sprinkler heads in the gallery, Deferred or overlooked maintenance resulting in compromise of system RW I think these would all be lumped together as our best evidence is likely sprinkler head accidental discharge incidents divided by sprinkler head years of experience and I expect that data would not be extensive enough to inform us about these categories, Vandalism or carelessness causes damage to the system RW I think these would all be lumped together as our best evidence is likely sprinkler head accidental discharge incidents divided by sprinkler head years of experience and I expect that data would not be extensive enough to inform us about these categories