WARNING:
JavaScript is turned OFF. None of the links on this concept map will
work until it is reactivated.
If you need help turning JavaScript On, click here.
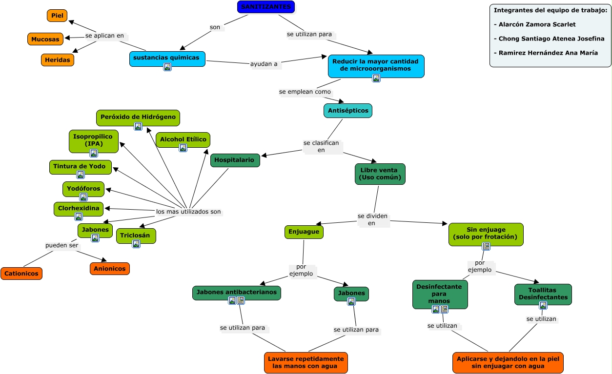
Este Cmap, tiene información relacionada con: EJERCICIO1, Hospitalario los mas utilizados son Clorhexidina, Toallitas Desinfectantes se utilizan Aplicarse y dejandolo en la piel sin enjuagar con agua, sustancias quimicas ayudan a Reducir la mayor cantidad de microoorganismos, sustancias quimicas se aplican en Piel, Hospitalario los mas utilizados son Isopropilico (IPA), Libre venta (Uso común) se dividen en Enjuague, Jabones se utilizan para Lavarse repetidamente las manos con agua, Sin enjuage (solo por frotación) por ejemplo Desinfectante para manos, Enjuague por ejemplo Jabones antibacterianos, SANITIZANTES son sustancias quimicas, Jabones pueden ser Cationicos, Jabones pueden ser Anionicos, Sin enjuage (solo por frotación) por ejemplo Toallitas Desinfectantes, Hospitalario los mas utilizados son Jabones, Hospitalario los mas utilizados son Yodóforos, Desinfectante para manos se utilizan Aplicarse y dejandolo en la piel sin enjuagar con agua, Antisépticos se clasifican en Libre venta (Uso común), Enjuague por ejemplo Jabones, sustancias quimicas se aplican en Heridas, Reducir la mayor cantidad de microoorganismos se emplean como Antisépticos