WARNING:
JavaScript is turned OFF. None of the links on this concept map will
work until it is reactivated.
If you need help turning JavaScript On, click here.
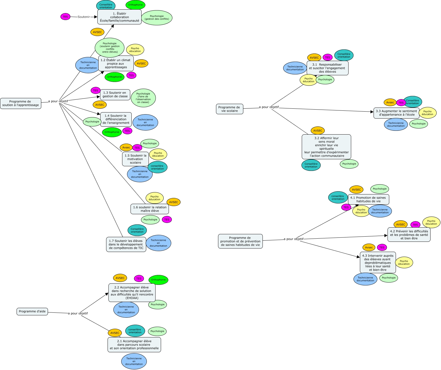
Cette carte de concepts créée avec IHMC CmapTools traite de: SC, Programme de soutien à l'apprentissage a pour objetif 1.3 Soutenir en gestion de classe, Programme de soutien à l'apprentissage a pour objetif 1.7 Soutenir les élèves dans le développement de compétences de TIC, Programme d'aide a pour objetif 2.2 Accompagner élève dans recherche de solution aux difficultés qu'il rencontre (EHDAA), Programme de vie scolaire a pour objetif 3.2 Affermir leur sens moral enrichir leur vie spirituelle leur permettre d'expérimenter l'action communautaire, Programme de promotion et de prévention de saines habitudes de vie a pour objetif 4.2 Prévenir les difficultés et les problèmes de santé et bien être, Programme de soutien à l'apprentissage a pour objetif 1. Établir collaboration École/famille/communauté, Programme de vie scolaire a pour objetif 3.1 Responsabiliser et susciter l'engagement des élèeves, Programme de soutien à l'apprentissage a pour objetif 1.5 Soutenir la motivation scolaire, TES Soutenir 1. Établir collaboration École/famille/communauté, Programme de vie scolaire a pour objetif 3.3 Augmenter le sentiment d'appartenance à l'école, Programme de soutien à l'apprentissage a pour objetif 1.4 Soutenir la différenciation de l'enseignement, Programme d'aide a pour objetif 2.1 Accompagner élève dans parcours scolaire et son orientation professionnelle, Programme de soutien à l'apprentissage a pour objetif 1.6 soutenir la relation maître élève, Programme de soutien à l'apprentissage a pour objetif 1.2 Établir un climat propice aux apprentissages, Programme de promotion et de prévention de saines habitudes de vie a pour objetif 4.3 Intervenir auprès des élèeves ayant deproblématiques liées à leur santé et bien-être, Programme de promotion et de prévention de saines habitudes de vie a pour objetif 4.1 Promotion de saines habitudes de vie