WARNING:
JavaScript is turned OFF. None of the links on this concept map will
work until it is reactivated.
If you need help turning JavaScript On, click here.
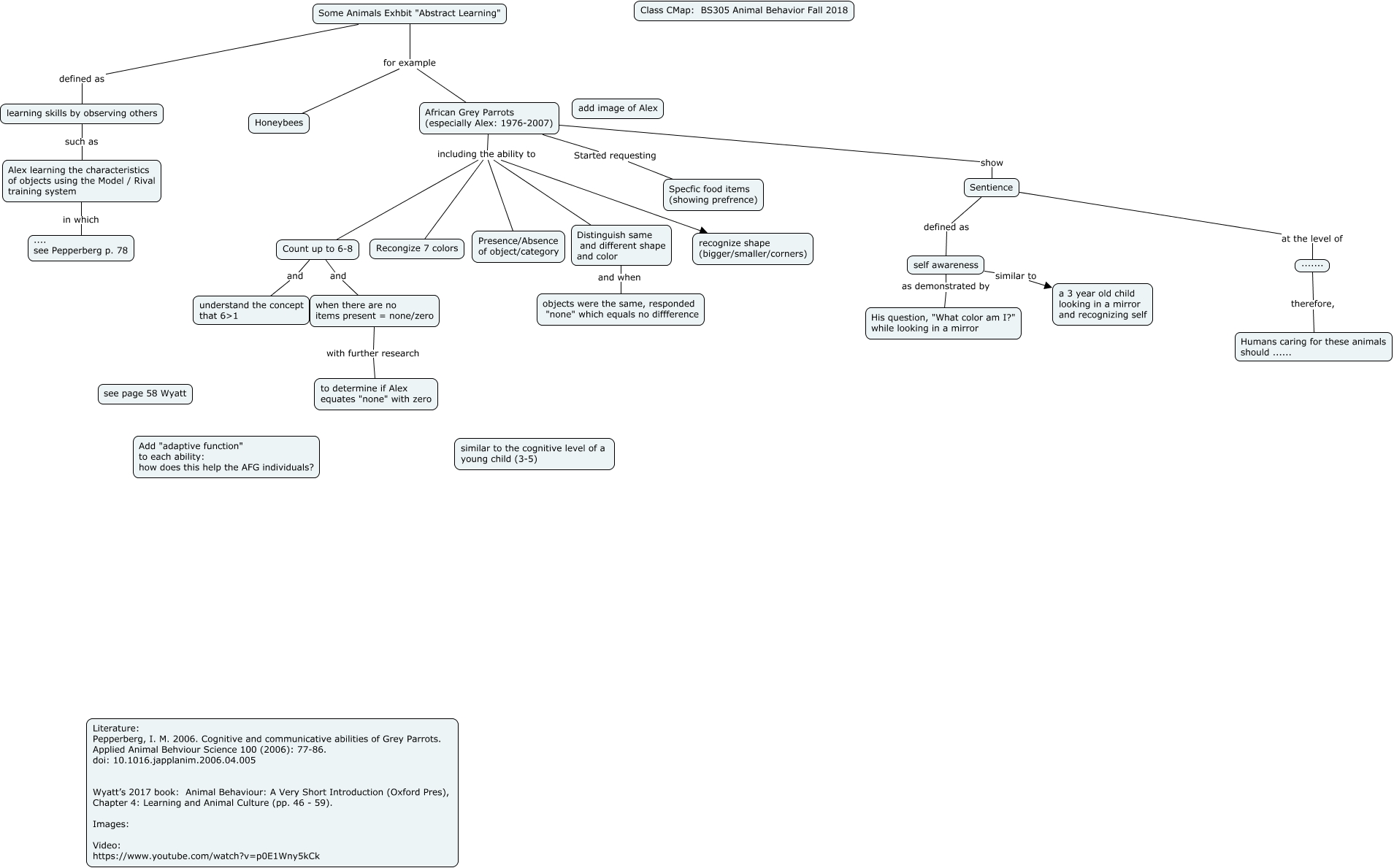
This Concept Map, created with IHMC CmapTools, has information related to: Abstract Learning (Alex and Honeybees) 101718, Count up to 6-8 and when there are no items present = none/zero, when there are no items present = none/zero with further research to determine if Alex equates "none" with zero, learning skills by observing others such as Alex learning the characteristics of objects using the Model / Rival training system, Sentience defined as self awareness, Count up to 6-8 and understand the concept that 6ɭ, ....... therefore, Humans caring for these animals should ......, African Grey Parrots (especially Alex: 1976-2007) show Sentience, African Grey Parrots (especially Alex: 1976-2007) including the ability to recognize shape (bigger/smaller/corners), African Grey Parrots (especially Alex: 1976-2007) including the ability to Presence/Absence of object/category, Some Animals Exhbit "Abstract Learning" for example Honeybees, Some Animals Exhbit "Abstract Learning" defined as learning skills by observing others, African Grey Parrots (especially Alex: 1976-2007) Started requesting Specfic food items (showing prefrence), African Grey Parrots (especially Alex: 1976-2007) including the ability to Distinguish same and different shape and color, self awareness as demonstrated by His question, "What color am I?" while looking in a mirror, self awareness similar to a 3 year old child looking in a mirror and recognizing self, Alex learning the characteristics of objects using the Model / Rival training system in which .... see Pepperberg p. 78, African Grey Parrots (especially Alex: 1976-2007) including the ability to Recongize 7 colors, African Grey Parrots (especially Alex: 1976-2007) including the ability to Count up to 6-8, Sentience at the level of ......., Distinguish same and different shape and color and when objects were the same, responded "none" which equals no diffference