WARNING:
JavaScript is turned OFF. None of the links on this concept map will
work until it is reactivated.
If you need help turning JavaScript On, click here.
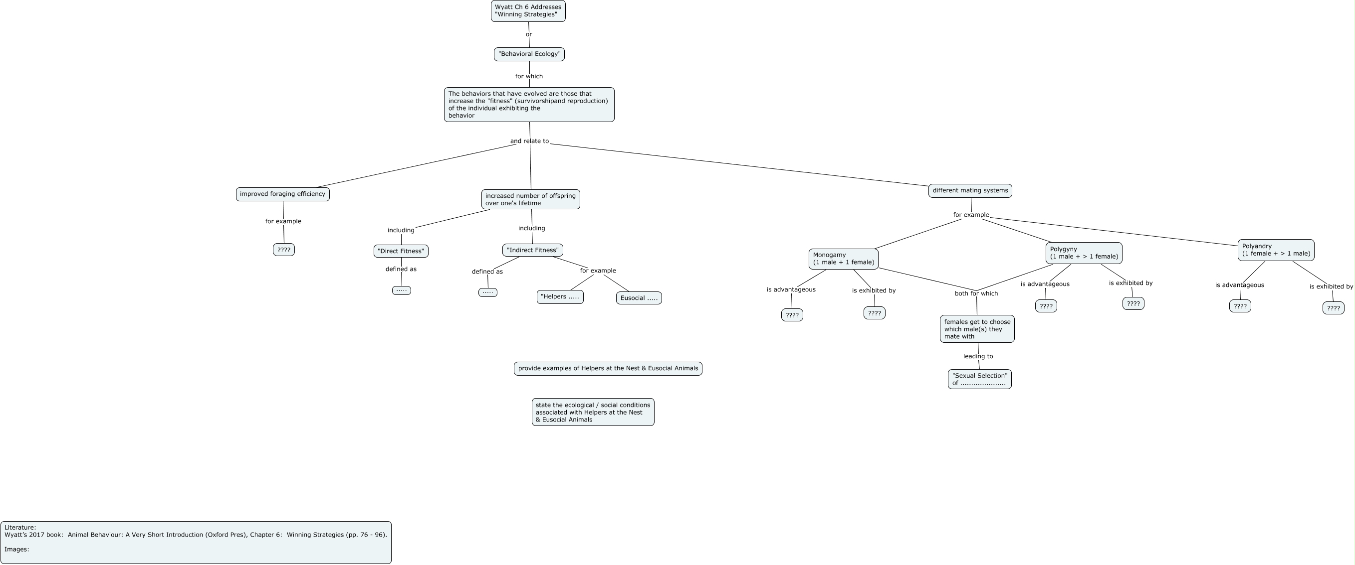
This Concept Map, created with IHMC CmapTools, has information related to: Wyatt Ch 6 Bhvl Ecology (Winning Strategies), "Direct Fitness" defined as ....., Polyandry (1 female + > 1 male) is advantageous ????, "Behavioral Ecology" for which The behaviors that have evolved are those that increase the "fitness" (survivorshipand reproduction) of the individual exhibiting the behavior, increased number of offspring over one's lifetime including "Indirect Fitness", Polygyny (1 male + > 1 female) both for which females get to choose which male(s) they mate with, increased number of offspring over one's lifetime including "Direct Fitness", "Indirect Fitness" defined as ....., Monogamy (1 male + 1 female) is advantageous ????, "Indirect Fitness" for example Eusocial ....., The behaviors that have evolved are those that increase the "fitness" (survivorshipand reproduction) of the individual exhibiting the behavior and relate to increased number of offspring over one's lifetime, different mating systems for example Polyandry (1 female + > 1 male), Polyandry (1 female + > 1 male) is exhibited by ????, The behaviors that have evolved are those that increase the "fitness" (survivorshipand reproduction) of the individual exhibiting the behavior and relate to improved foraging efficiency, Monogamy (1 male + 1 female) both for which females get to choose which male(s) they mate with, different mating systems for example Monogamy (1 male + 1 female), The behaviors that have evolved are those that increase the "fitness" (survivorshipand reproduction) of the individual exhibiting the behavior and relate to different mating systems, improved foraging efficiency for example ????, Polygyny (1 male + > 1 female) is advantageous ????, "Indirect Fitness" for example "Helpers ....., different mating systems for example Polygyny (1 male + > 1 female)