WARNING:
JavaScript is turned OFF. None of the links on this concept map will
work until it is reactivated.
If you need help turning JavaScript On, click here.
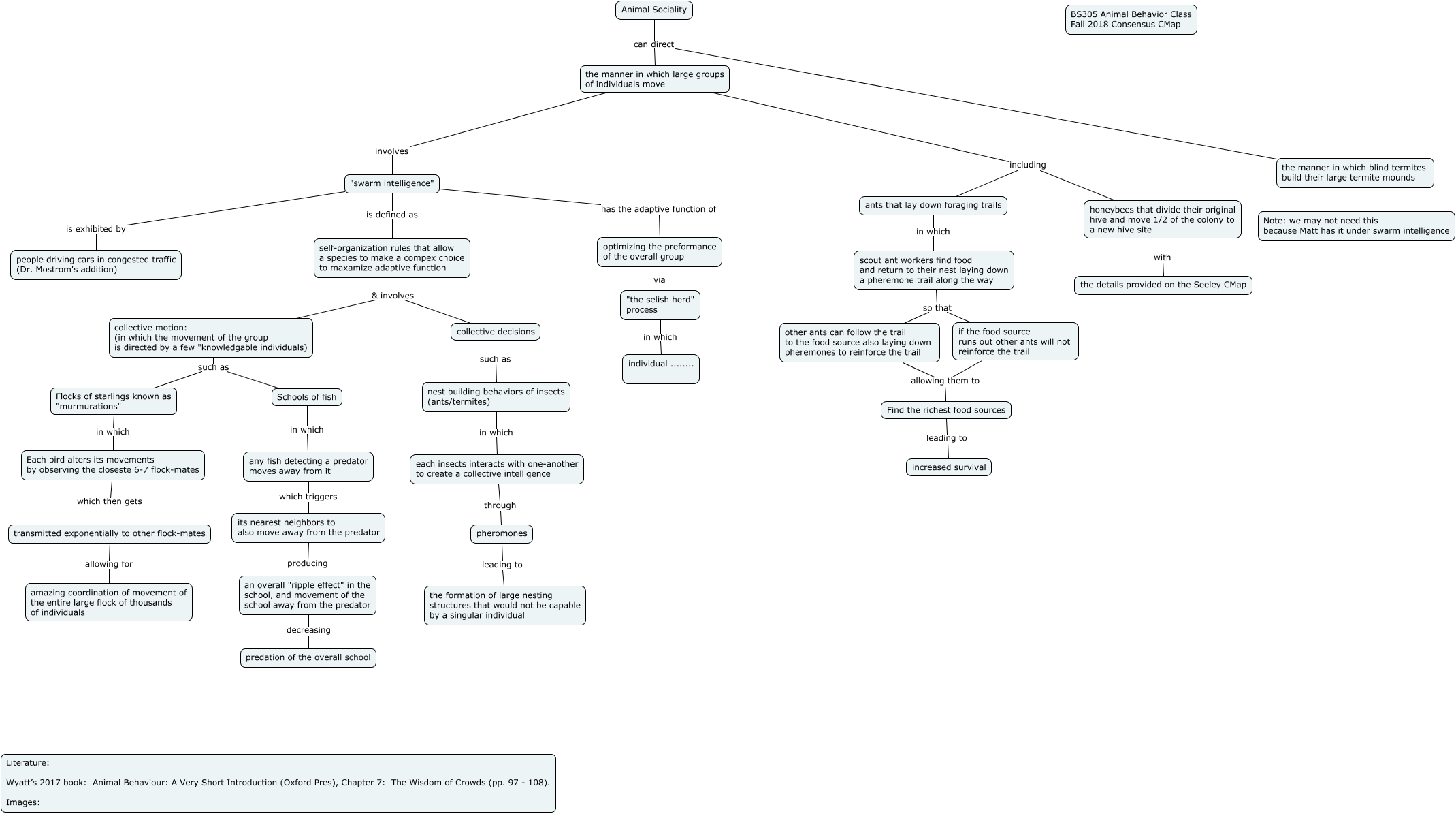
This Concept Map, created with IHMC CmapTools, has information related to: Wyatt Ch 7 Wisdom of Crowds (Sociality) 111618, Find the richest food sources leading to increased survival, its nearest neighbors to also move away from the predator producing an overall "ripple effect" in the school, and movement of the school away from the predator, nest building behaviors of insects (ants/termites) in which each insects interacts with one-another to create a collective intelligence, the manner in which large groups of individuals move involves "swarm intelligence", the manner in which large groups of individuals move including ants that lay down foraging trails, optimizing the preformance of the overall group via "the selish herd" process, scout ant workers find food and return to their nest laying down a pheremone trail along the way so that other ants can follow the trail to the food source also laying down pheremones to reinforce the trail, collective motion: (in which the movement of the group is directed by a few "knowledgable individuals) such as Schools of fish, Each bird alters its movements by observing the closeste 6-7 flock-mates which then gets transmitted exponentially to other flock-mates, if the food source runs out other ants will not reinforce the trail allowing them to Find the richest food sources, "swarm intelligence" has the adaptive function of optimizing the preformance of the overall group, ants that lay down foraging trails in which scout ant workers find food and return to their nest laying down a pheremone trail along the way, self-organization rules that allow a species to make a compex choice to maxamize adaptive function & involves collective decisions, honeybees that divide their original hive and move 1/2 of the colony to a new hive site with the details provided on the Seeley CMap, Animal Sociality can direct the manner in which blind termites build their large termite mounds, scout ant workers find food and return to their nest laying down a pheremone trail along the way so that if the food source runs out other ants will not reinforce the trail, each insects interacts with one-another to create a collective intelligence through pheromones, Animal Sociality can direct the manner in which large groups of individuals move, pheromones leading to the formation of large nesting structures that would not be capable by a singular individual, any fish detecting a predator moves away from it which triggers its nearest neighbors to also move away from the predator