WARNING:
JavaScript is turned OFF. None of the links on this concept map will
work until it is reactivated.
If you need help turning JavaScript On, click here.
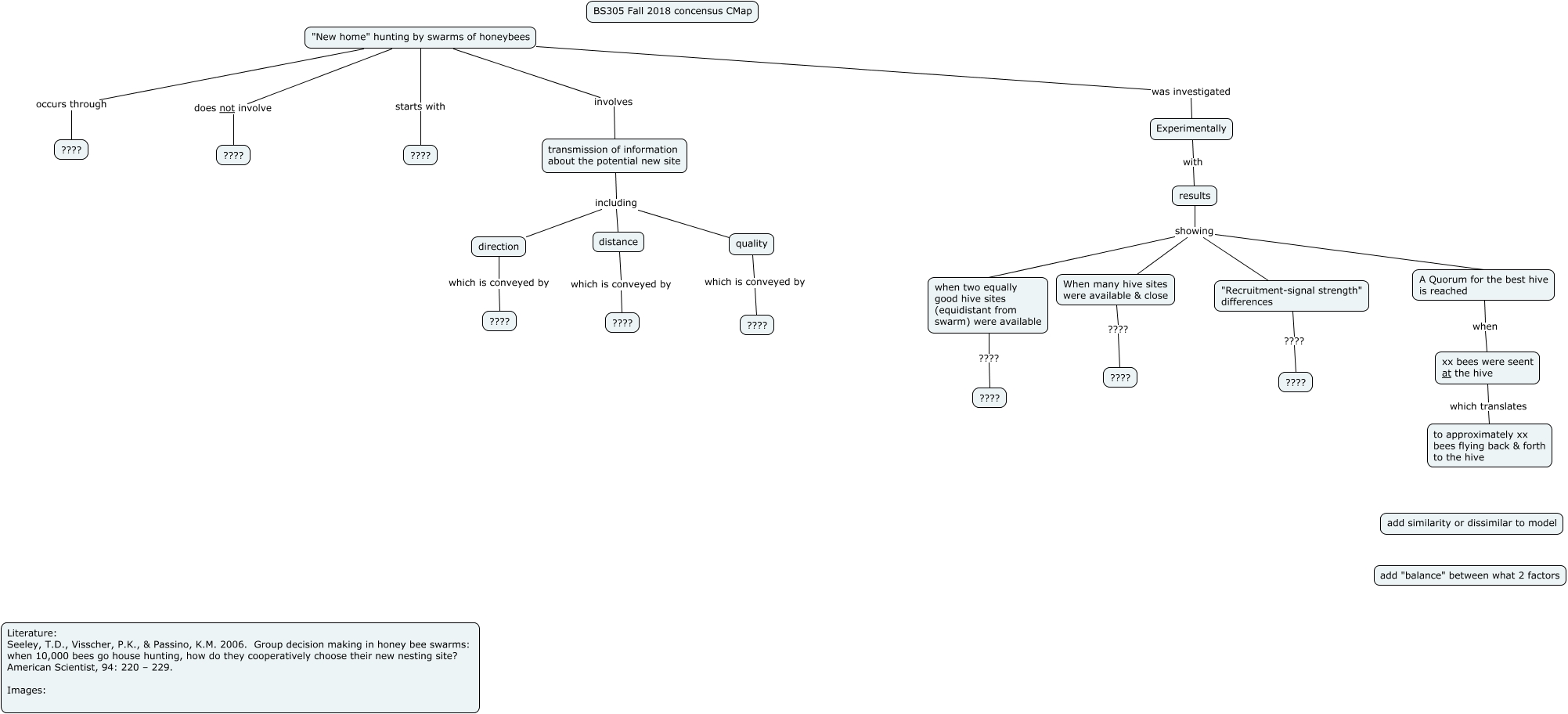
This Concept Map, created with IHMC CmapTools, has information related to: Seeley et al 2006. CMap to start 1st class copy, transmission of information about the potential new site including quality, "Recruitment-signal strength" differences ???? ????, transmission of information about the potential new site including distance, "New home" hunting by swarms of honeybees involves transmission of information about the potential new site, results showing A Quorum for the best hive is reached, distance which is conveyed by ????, When many hive sites were available & close ???? ????, "New home" hunting by swarms of honeybees occurs through ????, xx bees were seent at the hive which translates to approximately xx bees flying back & forth to the hive, "New home" hunting by swarms of honeybees does not involve ????, direction which is conveyed by ????, "New home" hunting by swarms of honeybees was investigated Experimentally, results showing when two equally good hive sites (equidistant from swarm) were available, quality which is conveyed by ????, transmission of information about the potential new site including direction, results showing "Recruitment-signal strength" differences, when two equally good hive sites (equidistant from swarm) were available ???? ????, results showing When many hive sites were available & close, A Quorum for the best hive is reached when xx bees were seent at the hive, Experimentally with results