WARNING:
JavaScript is turned OFF. None of the links on this concept map will
work until it is reactivated.
If you need help turning JavaScript On, click here.
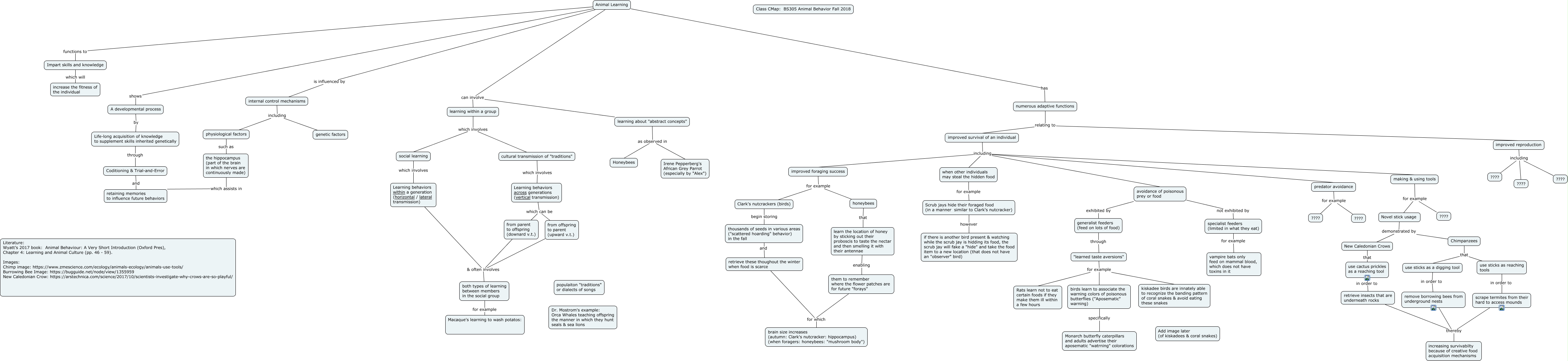
This Concept Map, created with IHMC CmapTools, has information related to: Animal Learning Wyatt Ch. 4 100518, Novel stick usage demonstrated by New Caledonian Crows, internal control mechanisms including genetic factors, Animal Learning can involve learning about "abstract concepts", Life-long acquisition of knowledge to supplement skills inherited genetically through Coditioning & Trial-and-Error, improved foraging success for example Clark's nutcrackers (birds), Animal Learning has numerous adaptive functions, improved survival of an individual including predator avoidance, remove borrowing bees from underground nests thereby increasing survivabilty because of creative food acquisition mechanisms, improved reproduction including ????, A developmental process by Life-long acquisition of knowledge to supplement skills inherited genetically, use sticks as reaching tools in order to scrape termites from their hard to access mounds, learning within a group which involves social learning, retrieve insects that are underneath rocks thereby increasing survivabilty because of creative food acquisition mechanisms, use sticks as a digging tool in order to remove borrowing bees from underground nests, specialist feeders (limited in what they eat) for example vampire bats only feed on mammal blood, which does not have toxins in it, Learning behaviors across generations (vertical transmission) which can be from offspring to parent (upward v.t.), "learned taste aversions" for example birds learn to associate the warning colors of poisonous butterflies ("Aposematic" warning), internal control mechanisms including physiological factors, scrape termites from their hard to access mounds thereby increasing survivabilty because of creative food acquisition mechanisms, learning about "abstract concepts" as observed in Irene Pepperberg's African Grey Parrot (especially by "Alex")