WARNING:
JavaScript is turned OFF. None of the links on this concept map will
work until it is reactivated.
If you need help turning JavaScript On, click here.
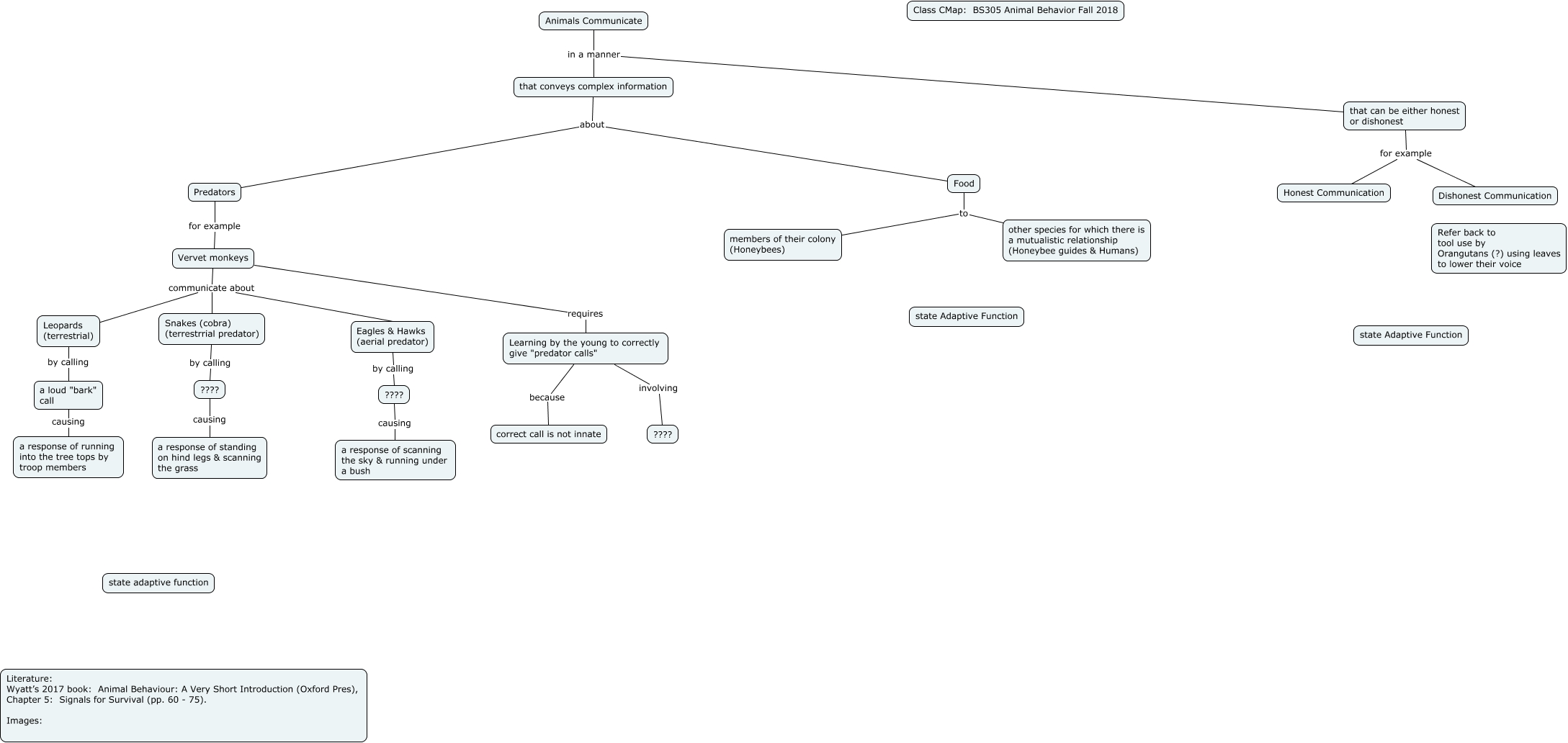
This Concept Map, created with IHMC CmapTools, has information related to: Animal Communication Wyatt Ch. 5 101918, that can be either honest or dishonest for example Dishonest Communication, Leopards (terrestrial) by calling a loud "bark" call, Eagles & Hawks (aerial predator) by calling ????, Vervet monkeys communicate about Leopards (terrestrial), that conveys complex information about Food, Snakes (cobra) (terrestrrial predator) by calling ????, ???? causing a response of scanning the sky & running under a bush, that conveys complex information about Predators, ???? causing a response of standing on hind legs & scanning the grass, Vervet monkeys communicate about Eagles & Hawks (aerial predator), Predators for example Vervet monkeys, Learning by the young to correctly give "predator calls" because correct call is not innate, Vervet monkeys requires Learning by the young to correctly give "predator calls", Animals Communicate in a manner that can be either honest or dishonest, Vervet monkeys communicate about Snakes (cobra) (terrestrrial predator), that can be either honest or dishonest for example Honest Communication, a loud "bark" call causing a response of running into the tree tops by troop members, Food to other species for which there is a mutualistic relationship (Honeybee guides & Humans), Food to members of their colony (Honeybees), Learning by the young to correctly give "predator calls" involving ????