WARNING:
JavaScript is turned OFF. None of the links on this concept map will
work until it is reactivated.
If you need help turning JavaScript On, click here.
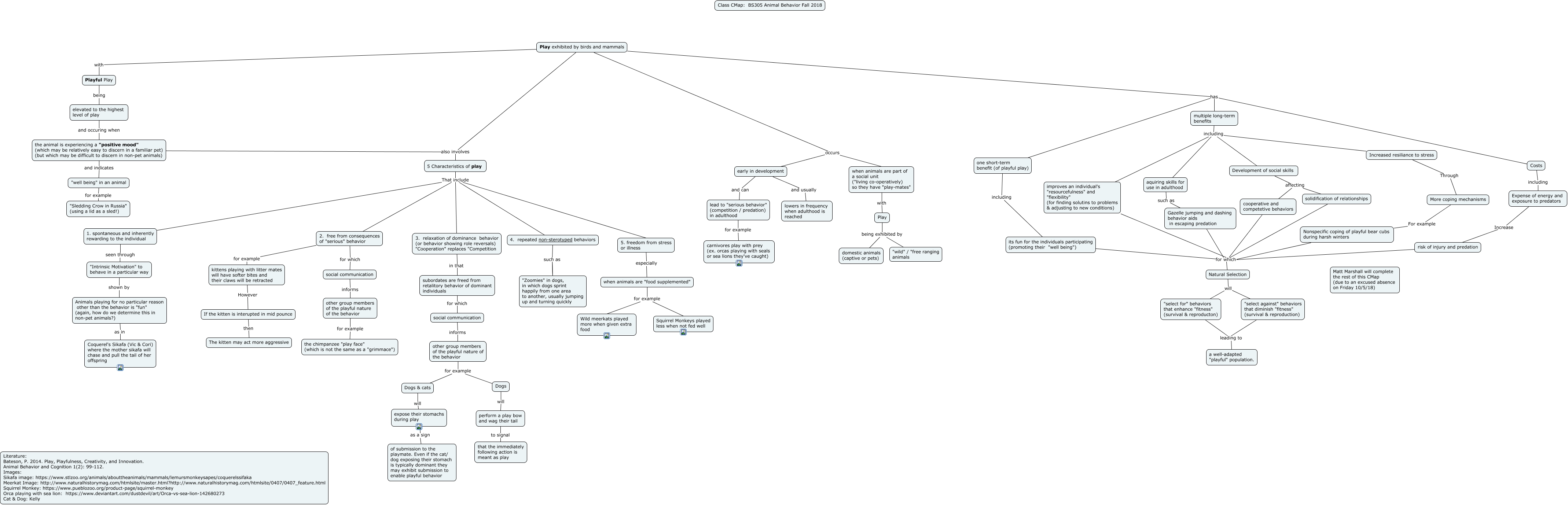
This Concept Map, created with IHMC CmapTools, has information related to: Play in animals 100118, 5 Characteristics of play That include 4. repeated non-sterotyped behaviors, social communication informs other group members of the playful nature of the behavior, If the kitten is interupted in mid pounce then The kitten may act more aggressive, 5 Characteristics of play That include 5. freedom from stress or illness, multiple long-term benefits including aquiring skills for use in adulthood, Play exhibited by birds and mammals has multiple long-term benefits, Gazelle jumping and dashing behavior aids in escaping predation for which Natural Selection, "Intrinsic Motivation" to behave in a particular way shown by Animals playing for no particular reason other than the behavior is "fun" (again, how do we determine this in non-pet animals?), when animals are part of a social unit ("living co-operatively) so they have "play-mates" with Play, 5 Characteristics of play That include 2. free from consequences of "serious" behavior, expose their stomachs during play as a sign of submission to the playmate. Even if the cat/ dog exposing their stomach is typically dominant they may exhibit submission to enable playful behavior, when animals are "food supplemented" for example Squirrel Monkeys played less when not fed well, Costs including Expense of energy and exposure to predators, multiple long-term benefits including improves an individual's "resourcefulness" and "flexibility" (for finding solutins to problems & adjusting to new conditions), improves an individual's "resourcefulness" and "flexibility" (for finding solutins to problems & adjusting to new conditions) for which Natural Selection, 4. repeated non-sterotyped behaviors such as "Zoomies" in dogs, in which dogs sprint happily from one area to another, usually jumping up and turning quickly, other group members of the playful nature of the behavior for example Dogs & cats, other group members of the playful nature of the behavior for example the chimpanzee "play face" (which is not the same as a "grimmace"), multiple long-term benefits including Increased resiliance to stress, Development of social skills affecting cooperative and competetive behaviors