WARNING:
JavaScript is turned OFF. None of the links on this concept map will
work until it is reactivated.
If you need help turning JavaScript On, click here.
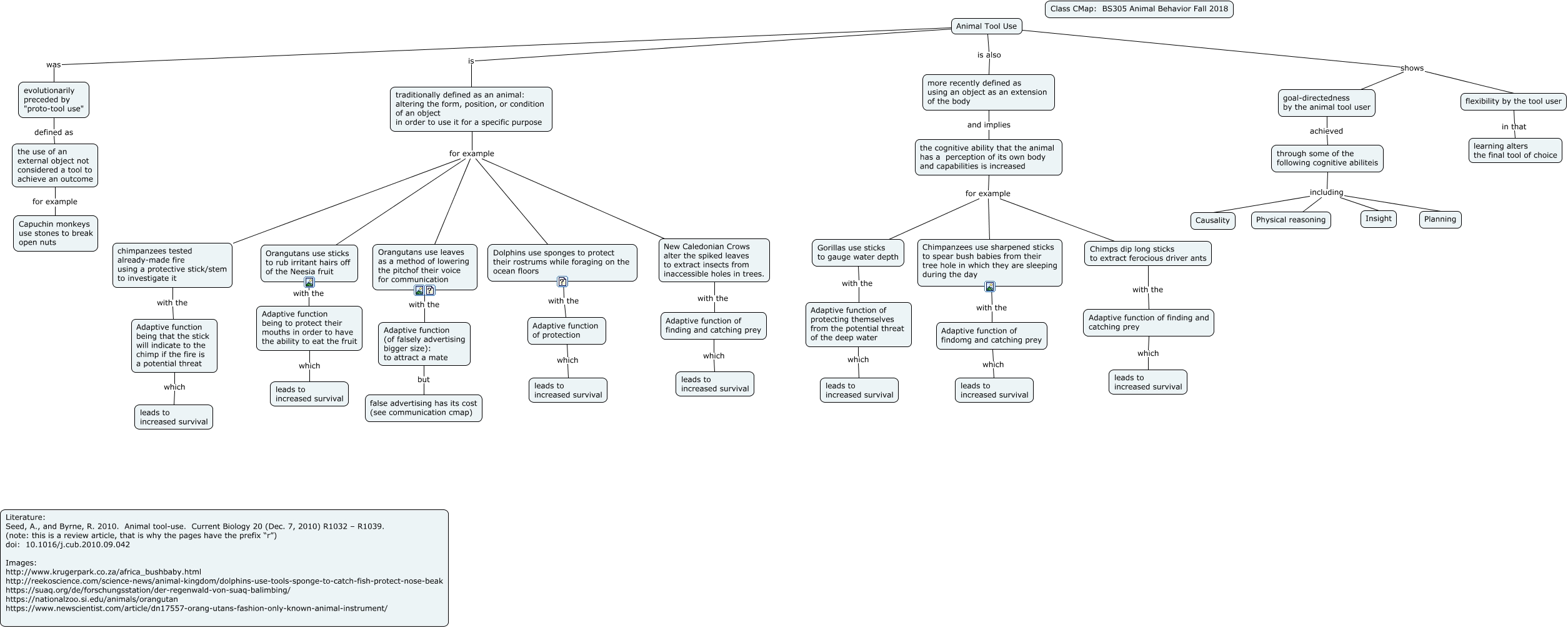
This Concept Map, created with IHMC CmapTools, has information related to: Animal Tool Use 101618, chimpanzees tested already-made fire using a protective stick/stem to investigate it with the Adaptive function being that the stick will indicate to the chimp if the fire is a potential threat, Gorillas use sticks to gauge water depth with the Adaptive function of protecting themselves from the potential threat of the deep water, Chimpanzees use sharpened sticks to spear bush babies from their tree hole in which they are sleeping during the day with the Adaptive function of findomg and catching prey, Animal Tool Use is traditionally defined as an animal: altering the form, position, or condition of an object in order to use it for a specific purpose, Adaptive function of findomg and catching prey which leads to increased survival, Adaptive function of finding and catching prey which leads to increased survival, goal-directedness by the animal tool user achieved through some of the following cognitive abiliteis, through some of the following cognitive abiliteis including Physical reasoning, Adaptive function (of falsely advertising bigger size): to attract a mate but false advertising has its cost (see communication cmap), New Caledonian Crows alter the spiked leaves to extract insects from inaccessible holes in trees. with the Adaptive function of finding and catching prey, through some of the following cognitive abiliteis including Insight, the cognitive ability that the animal has a perception of its own body and capabilities is increased for example Chimps dip long sticks to extract ferocious driver ants, Animal Tool Use was evolutionarily preceded by "proto-tool use", Adaptive function being to protect their mouths in order to have the ability to eat the fruit which leads to increased survival, Animal Tool Use shows goal-directedness by the animal tool user, Chimps dip long sticks to extract ferocious driver ants with the Adaptive function of finding and catching prey, more recently defined as using an object as an extension of the body and implies the cognitive ability that the animal has a perception of its own body and capabilities is increased, traditionally defined as an animal: altering the form, position, or condition of an object in order to use it for a specific purpose for example chimpanzees tested already-made fire using a protective stick/stem to investigate it, traditionally defined as an animal: altering the form, position, or condition of an object in order to use it for a specific purpose for example Orangutans use sticks to rub irritant hairs off of the Neesia fruit, traditionally defined as an animal: altering the form, position, or condition of an object in order to use it for a specific purpose for example New Caledonian Crows alter the spiked leaves to extract insects from inaccessible holes in trees.