WARNING:
JavaScript is turned OFF. None of the links on this concept map will
work until it is reactivated.
If you need help turning JavaScript On, click here.
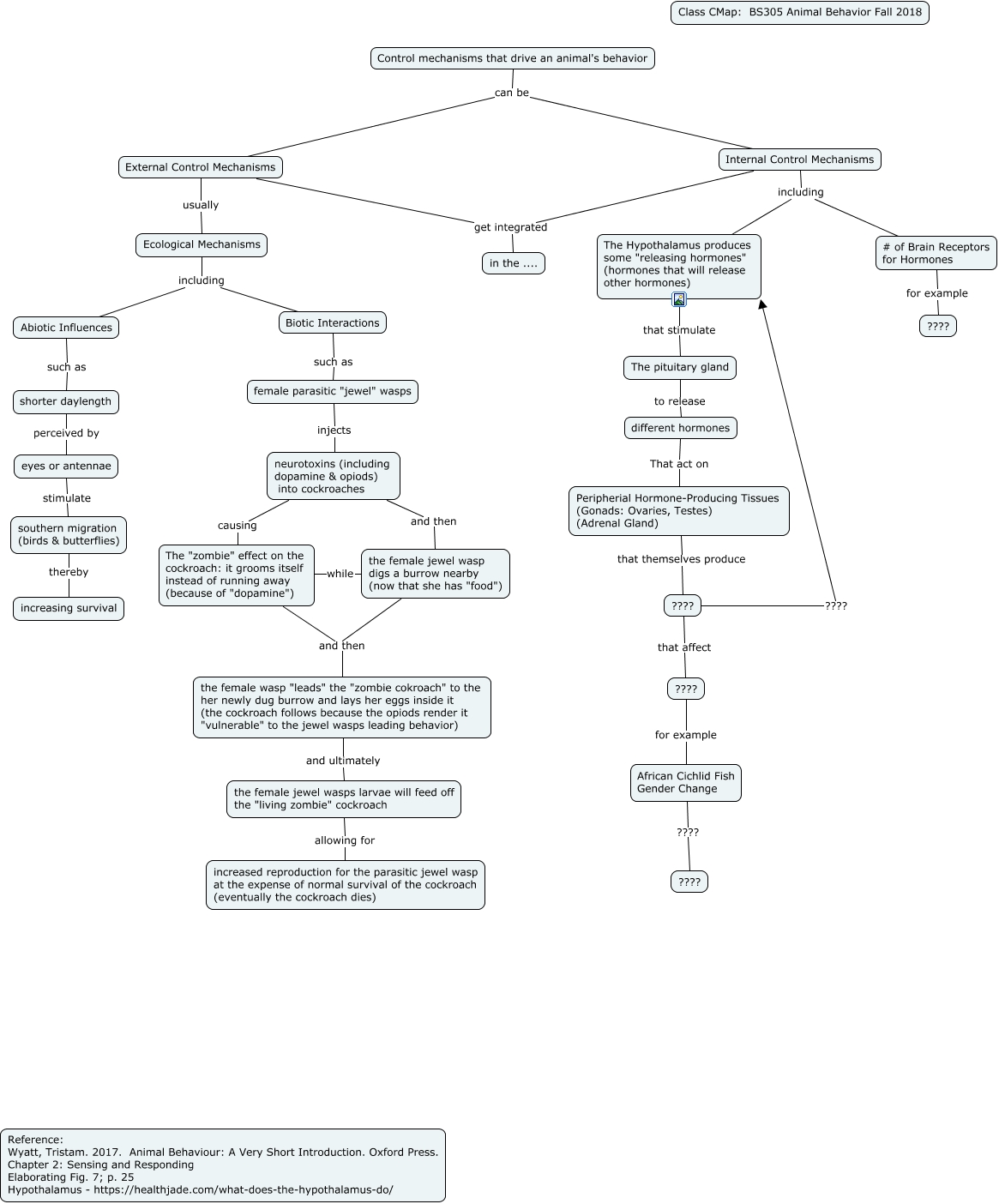
This Concept Map, created with IHMC CmapTools, has information related to: Control Mechanisms that drive behavior 091018, eyes or antennae stimulate southern migration (birds & butterflies), The Hypothalamus produces some "releasing hormones" (hormones that will release other hormones) that stimulate The pituitary gland, Ecological Mechanisms including Abiotic Influences, southern migration (birds & butterflies) thereby increasing survival, shorter daylength perceived by eyes or antennae, The pituitary gland to release different hormones, different hormones That act on Peripherial Hormone-Producing Tissues (Gonads: Ovaries, Testes) (Adrenal Gland), External Control Mechanisms get integrated in the ...., neurotoxins (including dopamine & opiods) into cockroaches and then the female jewel wasp digs a burrow nearby (now that she has "food"), Internal Control Mechanisms including The Hypothalamus produces some "releasing hormones" (hormones that will release other hormones), the female wasp "leads" the "zombie cokroach" to the her newly dug burrow and lays her eggs inside it (the cockroach follows because the opiods render it "vulnerable" to the jewel wasps leading behavior) and ultimately the female jewel wasps larvae will feed off the "living zombie" cockroach, Control mechanisms that drive an animal's behavior can be External Control Mechanisms, female parasitic "jewel" wasps injects neurotoxins (including dopamine & opiods) into cockroaches, External Control Mechanisms usually Ecological Mechanisms, Abiotic Influences such as shorter daylength, ???? that affect ????, Peripherial Hormone-Producing Tissues (Gonads: Ovaries, Testes) (Adrenal Gland) that themselves produce ????, African Cichlid Fish Gender Change ???? ????, ???? for example African Cichlid Fish Gender Change, Internal Control Mechanisms get integrated in the ....