WARNING:
JavaScript is turned OFF. None of the links on this concept map will
work until it is reactivated.
If you need help turning JavaScript On, click here.
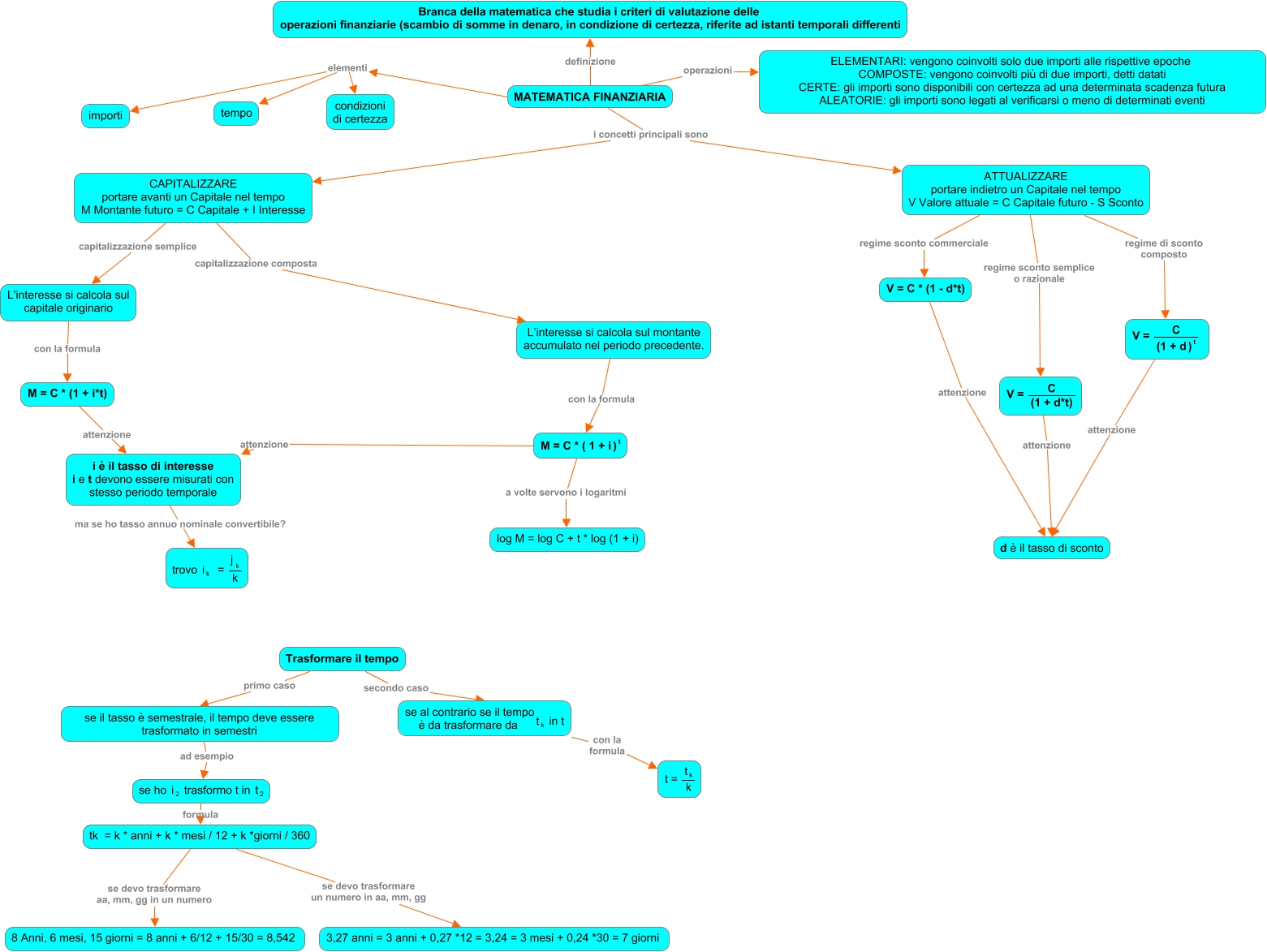
Questa Cmap, creata con IHMC CmapTools, contiene informazioni relative a: Matematica finanziaria v2, <math xmlns="http://www.w3.org/1998/Math/MathML"> <mrow> <mtext> se il tasso è semestrale, il tempo deve essere
trasformato in semestri </mtext> </mrow> </math> ad esempio <math xmlns="http://www.w3.org/1998/Math/MathML"> <mrow> <mtext> se ho </mtext> <mmultiscripts> <mtext> i </mtext> <mtext> 2 </mtext> <none/> </mmultiscripts> <mtext> trasformo t in </mtext> <mmultiscripts> <mtext> t </mtext> <mtext> 2 </mtext> <none/> </mmultiscripts> </mrow> </math>, MATEMATICA FINANZIARIA i concetti principali sono CAPITALIZZARE portare avanti un Capitale nel tempo M Montante futuro = C Capitale + I Interesse, MATEMATICA FINANZIARIA operazioni ELEMENTARI: vengono coinvolti solo due importi alle rispettive epoche COMPOSTE: vengono coinvolti più di due importi, detti datati CERTE: gli importi sono disponibili con certezza ad una determinata scadenza futura ALEATORIE: gli importi sono legati al verificarsi o meno di determinati eventi, MATEMATICA FINANZIARIA definizione Branca della matematica che studia i criteri di valutazione delle operazioni finanziarie (scambio di somme in denaro, in condizione di certezza, riferite ad istanti temporali differenti, Trasformare il tempo secondo caso <math xmlns="http://www.w3.org/1998/Math/MathML"> <mrow> <mtext> se al contrario se il tempo
è da trasformare da </mtext> <mmultiscripts> <mtext> t </mtext> <mtext> k </mtext> <none/> </mmultiscripts> <mtext> in t </mtext> </mrow> </math>, <math xmlns="http://www.w3.org/1998/Math/MathML"> <mrow> <mtext> se al contrario se il tempo
è da trasformare da </mtext> <mmultiscripts> <mtext> t </mtext> <mtext> k </mtext> <none/> </mmultiscripts> <mtext> in t </mtext> </mrow> </math> con la formula <math xmlns="http://www.w3.org/1998/Math/MathML"> <mrow> <mtext> t = </mtext> <mfrac> <mmultiscripts> <mtext> t </mtext> <mtext> k </mtext> <none/> </mmultiscripts> <mtext> k </mtext> </mfrac> </mrow> </math>, L'interesse si calcola sul capitale originario con la formula M = C * (1 + i*t), <math xmlns="http://www.w3.org/1998/Math/MathML"> <mrow> <mtext> V = </mtext> <mfrac> <mtext> C </mtext> <mrow> <mtext> (1 + d </mtext> <mmultiscripts> <mtext> ) </mtext> <none/> <mtext> t </mtext> </mmultiscripts> </mrow> </mfrac> <mtext> </mtext> </mrow> </math> attenzione d è il tasso di sconto, <math xmlns="http://www.w3.org/1998/Math/MathML"> <mrow> <mtext> V = </mtext> <mfrac> <mtext> C </mtext> <mtext> (1 + d*t) </mtext> </mfrac> </mrow> </math> attenzione d è il tasso di sconto, CAPITALIZZARE portare avanti un Capitale nel tempo M Montante futuro = C Capitale + I Interesse capitalizzazione composta L’interesse si calcola sul montante accumulato nel periodo precedente., tk = k * anni + k * mesi / 12 + k *giorni / 360 se devo trasformare un numero in aa, mm, gg 3,27 anni = 3 anni + 0,27 *12 = 3,24 = 3 mesi + 0,24 *30 = 7 giorni, <math xmlns="http://www.w3.org/1998/Math/MathML"> <mrow> <mtext> se ho </mtext> <mmultiscripts> <mtext> i </mtext> <mtext> 2 </mtext> <none/> </mmultiscripts> <mtext> trasformo t in </mtext> <mmultiscripts> <mtext> t </mtext> <mtext> 2 </mtext> <none/> </mmultiscripts> </mrow> </math> formula tk = k * anni + k * mesi / 12 + k *giorni / 360, <math xmlns="http://www.w3.org/1998/Math/MathML"> <mrow> <mtext> M = C * ( 1 + i </mtext> <mmultiscripts> <mtext> ) </mtext> <none/> <mtext> t </mtext> </mmultiscripts> </mrow> </math> a volte servono i logaritmi log M = log C + t * log (1 + i), ATTUALIZZARE portare indietro un Capitale nel tempo V Valore attuale = C Capitale futuro - S Sconto regime sconto semplice o razionale <math xmlns="http://www.w3.org/1998/Math/MathML"> <mrow> <mtext> V = </mtext> <mfrac> <mtext> C </mtext> <mtext> (1 + d*t) </mtext> </mfrac> </mrow> </math>, MATEMATICA FINANZIARIA i concetti principali sono ATTUALIZZARE portare indietro un Capitale nel tempo V Valore attuale = C Capitale futuro - S Sconto, V = C * (1 - d*t) attenzione d è il tasso di sconto, CAPITALIZZARE portare avanti un Capitale nel tempo M Montante futuro = C Capitale + I Interesse capitalizzazione semplice L'interesse si calcola sul capitale originario, <math xmlns="http://www.w3.org/1998/Math/MathML"> <mrow> <mtext> M = C * ( 1 + i </mtext> <mmultiscripts> <mtext> ) </mtext> <none/> <mtext> t </mtext> </mmultiscripts> </mrow> </math> attenzione i è il tasso di interesse i e t devono essere misurati con stesso periodo temporale, M = C * (1 + i*t) attenzione i è il tasso di interesse i e t devono essere misurati con stesso periodo temporale, MATEMATICA FINANZIARIA elementi importi