WARNING:
JavaScript is turned OFF. None of the links on this concept map will
work until it is reactivated.
If you need help turning JavaScript On, click here.
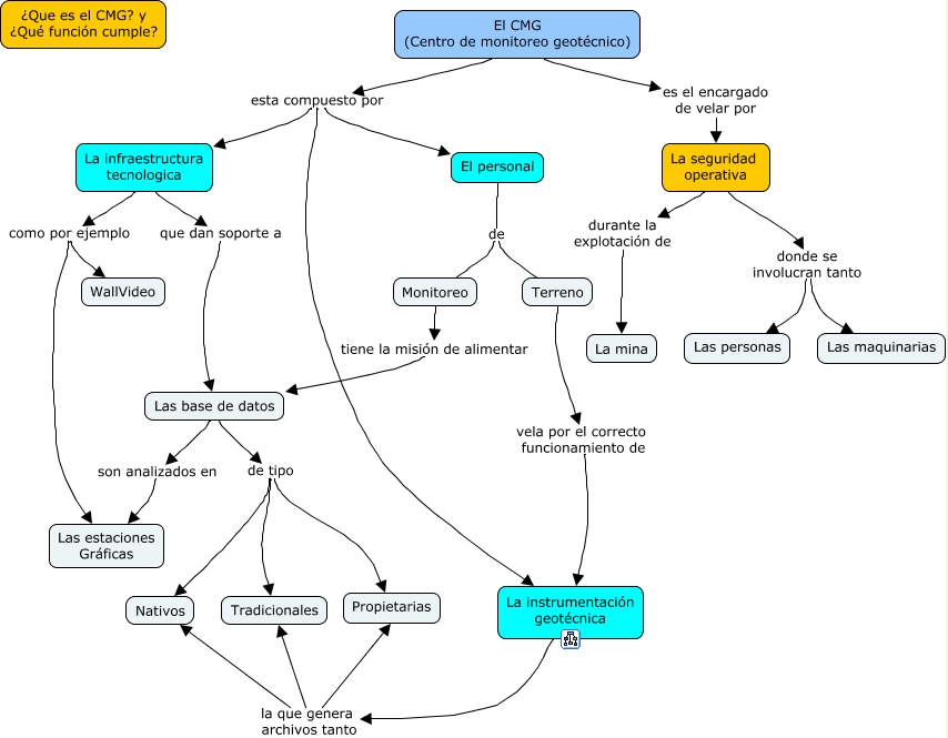
Este Cmap, tiene información relacionada con: El CMG, El personal de Terreno, El personal de Monitoreo, Las base de datos de tipo Tradicionales, El CMG (Centro de monitoreo geotécnico) es el encargado de velar por La seguridad operativa, La infraestructura tecnologica como por ejemplo WallVideo, Las base de datos de tipo Propietarias, Las base de datos son analizados en Las estaciones Gráficas, Terreno vela por el correcto funcionamiento de La instrumentación geotécnica, El CMG (Centro de monitoreo geotécnico) esta compuesto por El personal, La instrumentación geotécnica la que genera archivos tanto Tradicionales, La infraestructura tecnologica como por ejemplo Las estaciones Gráficas, El CMG (Centro de monitoreo geotécnico) esta compuesto por La instrumentación geotécnica, La seguridad operativa durante la explotación de La mina, La instrumentación geotécnica la que genera archivos tanto Nativos, El CMG (Centro de monitoreo geotécnico) esta compuesto por La infraestructura tecnologica, La seguridad operativa donde se involucran tanto Las maquinarias, La infraestructura tecnologica que dan soporte a Las base de datos, La instrumentación geotécnica la que genera archivos tanto Propietarias, La seguridad operativa donde se involucran tanto Las personas, Las base de datos de tipo Nativos