WARNING:
JavaScript is turned OFF. None of the links on this concept map will
work until it is reactivated.
If you need help turning JavaScript On, click here.
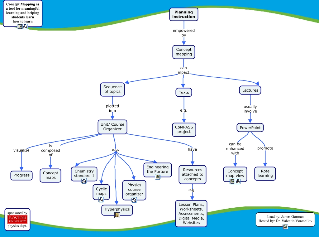
This Concept Map, created with IHMC CmapTools, has information related to: Planning, Concept mapping can inpact Sequence of topics, Unit/ Course Organizer e.g. Physics course organizer, Texts e.g. CoMPASS project, Unit/ Course Organizer e.g. Chemistry standard 1, Unit/ Course Organizer e.g. Hyperphysics, Unit/ Course Organizer e.g. Cyclic maps, Unit/ Course Organizer have Resources attached to concepts, Planning instruction empowered by Concept mapping, Unit/ Course Organizer visualize Progress, Concept mapping can inpact Texts, Lectures usually involve PowerPoint, Resources attached to concepts e.g. Lesson Plans, Worksheets, Assessments, Digital Media, Websites, PowerPoint promote Rote learning, PowerPoint can be enhanced with Concept map view, Concept mapping can inpact Lectures, Unit/ Course Organizer e.g. Engineering the Furture, Unit/ Course Organizer is composed of Concept maps, Sequence of topics plotted in a Unit/ Course Organizer