WARNING:
JavaScript is turned OFF. None of the links on this concept map will
work until it is reactivated.
If you need help turning JavaScript On, click here.
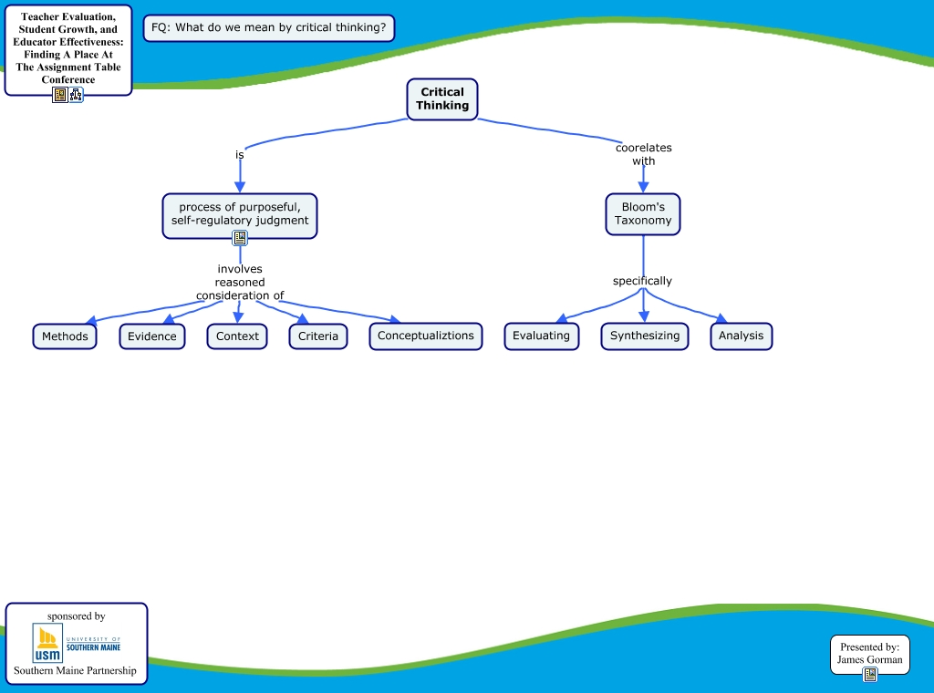
This Concept Map, created with IHMC CmapTools, has information related to: Critical Thinking, process of purposeful, self-regulatory judgment involves reasoned consideration of Methods, Bloom's Taxonomy specifically Synthesizing, Critical Thinking is process of purposeful, self-regulatory judgment, Critical Thinking coorelates with Bloom's Taxonomy, process of purposeful, self-regulatory judgment involves reasoned consideration of Context, Bloom's Taxonomy specifically Evaluating, process of purposeful, self-regulatory judgment involves reasoned consideration of Criteria, process of purposeful, self-regulatory judgment involves reasoned consideration of Evidence, Bloom's Taxonomy specifically Analysis, process of purposeful, self-regulatory judgment involves reasoned consideration of Conceptualiztions