WARNING:
JavaScript is turned OFF. None of the links on this concept map will
work until it is reactivated.
If you need help turning JavaScript On, click here.
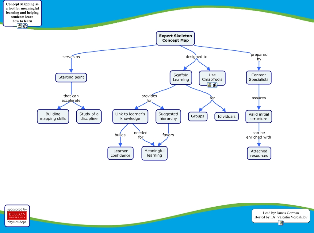
This Concept Map, created with IHMC CmapTools, has information related to: Expert Skeleton Maps, Expert Skeleton Concept Map designed to Use CmapTools, Valid initial structure can be enriched with Attached resources, Link to learner's knowledge builds Learner confidence, Expert Skeleton Concept Map serves as Starting point, Expert Skeleton Concept Map designed to Scaffold Learning, Scaffold Learning provides for Link to learner's knowledge, Starting point that can accelerate Study of a discipline, Starting point that can accelerate Building mapping skills, Content Specialists assures Valid initial structure, Scaffold Learning for Groups, Suggested hierarchy favors Meaningful learning, Scaffold Learning provides for Suggested hierarchy, Link to learner's knowledge needed for Meaningful learning, Scaffold Learning for Idividuals, Expert Skeleton Concept Map prepared by Content Specialists