WARNING:
JavaScript is turned OFF. None of the links on this concept map will
work until it is reactivated.
If you need help turning JavaScript On, click here.
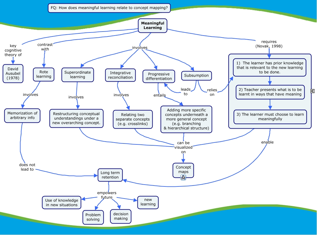
This Concept Map, created with IHMC CmapTools, has information related to: Meaningful Learning, Meaningful Learning key cognitive theory of David Ausubel (1978), Meaningful Learning requires (Novak, 1998) 2) Teacher presents what is to be learnt in ways that have meaning, Integrative reconciliation involves Relating two separate concepts (e.g. crosslinks), Long term retention empowers future decision making, Progressive differentiation entails Adding more specific concepts underneath a more general concept (e.g. branching & hierarchical structure), Memorization of arbitrary info does not lead to Long term retention, Superordinate learning involves Restructuring conceptual understandings under a new overarching concept., Long term retention empowers future Use of knowledge in new situations, Meaningful Learning requires (Novak, 1998) 3) The learner must choose to learn meaningfully, Subsumption relies on 1) The learner has prior knowledge that is relevant to the new learning to be done., Meaningful Learning contrast with Rote learning, Meaningful Learning involves Integrative reconciliation, Long term retention empowers future new learning, Restructuring conceptual understandings under a new overarching concept. can be visualized on Concept maps, Meaningful Learning requires (Novak, 1998) 1) The learner has prior knowledge that is relevant to the new learning to be done., Adding more specific concepts underneath a more general concept (e.g. branching & hierarchical structure) can be visualized on Concept maps, Subsumption leads to Progressive differentiation, Meaningful Learning involves Progressive differentiation, 3 requirement enable Long term retention, Meaningful Learning involves Subsumption