WARNING:
JavaScript is turned OFF. None of the links on this concept map will
work until it is reactivated.
If you need help turning JavaScript On, click here.
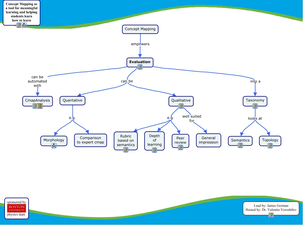
This Concept Map, created with IHMC CmapTools, has information related to: Evaluation, Taxonomy looks at Semantics, Qualitative e.g. Rubric based on semantics, Evaluation can be automated with CmapAnalysis, Evaluation can be Qualitative, Qualitative well suited for General impression, Qualitative e.g. Peer review, Quantative e.g. Comparison to expert cmap, Quantative e.g. Morphology, Evaluation into a Taxonomy, Qualitative e.g. Depth of learning, Taxonomy looks at Topology, Evaluation can be Quantative, Concept Mapping empowers Evaluation