WARNING:
JavaScript is turned OFF. None of the links on this concept map will
work until it is reactivated.
If you need help turning JavaScript On, click here.
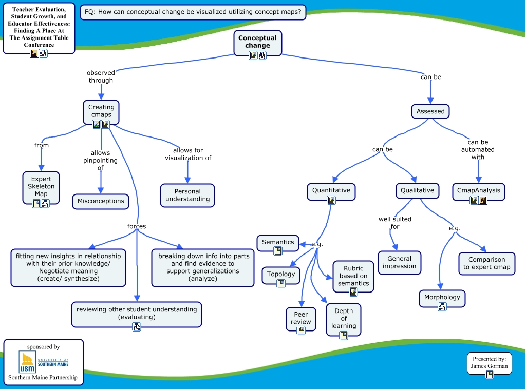
This Concept Map, created with IHMC CmapTools, has information related to: Conceptual Change, Assessed can be automated with CmapAnalysis, Qualitative well suited for General impression, Conceptual change observed through Creating cmaps, Quantitative e.g. Rubric based on semantics, Qualitative e.g. Comparison to expert cmap, Creating cmaps allows for visualization of Personal understanding, Quantitative e.g. Peer review, Assessed can be Quantitative, Quantitative e.g. Topology, Qualitative e.g. Morphology, Quantitative e.g. Depth of learning, Creating cmaps allows pinpointing of Misconceptions, Creating cmaps forces breaking down info into parts and find evidence to support generalizations (analyze), Creating cmaps forces reviewing other student understanding (evaluating), Assessed can be Qualitative, Creating cmaps forces fitting new insights in relationship with their prior knowledge/ Negotiate meaning (create/ synthesize), Quantitative e.g. Semantics, Conceptual change can be Assessed, Creating cmaps from Expert Skeleton Map