WARNING:
JavaScript is turned OFF. None of the links on this concept map will
work until it is reactivated.
If you need help turning JavaScript On, click here.
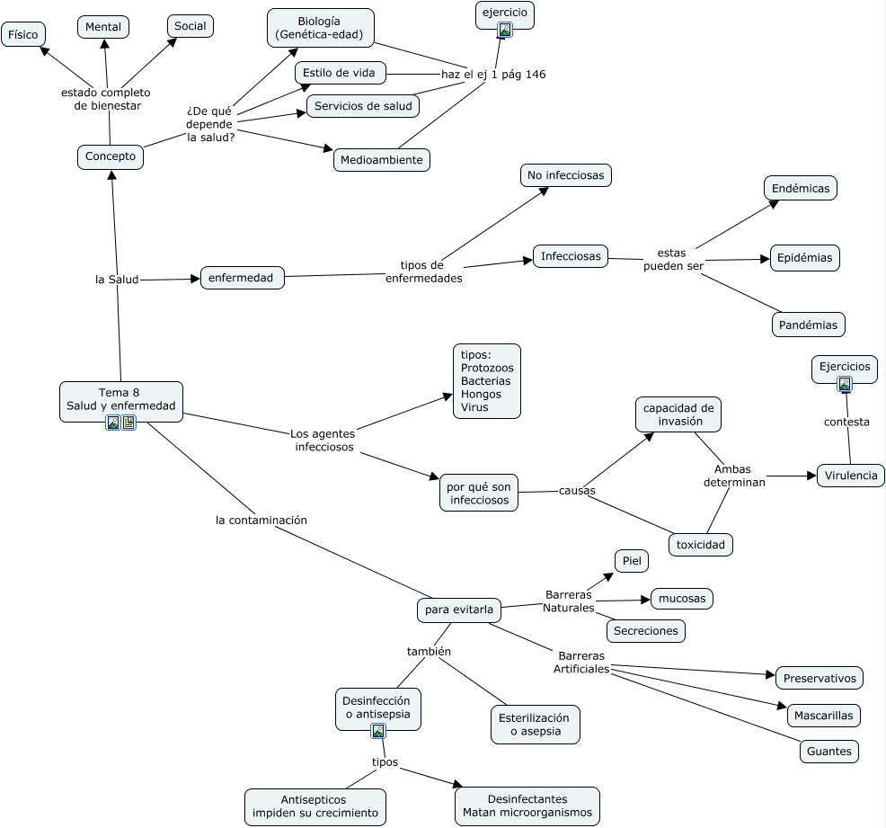
Este Cmap, tiene información relacionada con: tema 7 salud y enfermedad, Tema 8 Salud y enfermedad la Salud enfermedad, Desinfección o antisepsia tipos Desinfectantes Matan microorganismos, Concepto ¿De qué depende la salud? Biología (Genética-edad), Concepto estado completo de bienestar Social, Infecciosas estas pueden ser Endémicas, para evitarla Barreras Naturales Secreciones, Infecciosas estas pueden ser Pandémias, para evitarla Barreras Naturales Piel, por qué son infecciosos causas capacidad de invasión, Concepto ¿De qué depende la salud? Medioambiente, para evitarla también Esterilización o asepsia, Concepto estado completo de bienestar Mental, Servicios de salud haz el ej 1 pág 146 ejercicio, para evitarla también Desinfección o antisepsia, para evitarla Barreras Artificiales Mascarillas, Concepto ¿De qué depende la salud? Estilo de vida, Desinfección o antisepsia tipos Antisepticos impiden su crecimiento, enfermedad tipos de enfermedades No infecciosas, enfermedad tipos de enfermedades Infecciosas, Concepto estado completo de bienestar Físico