WARNING:
JavaScript is turned OFF. None of the links on this concept map will
work until it is reactivated.
If you need help turning JavaScript On, click here.
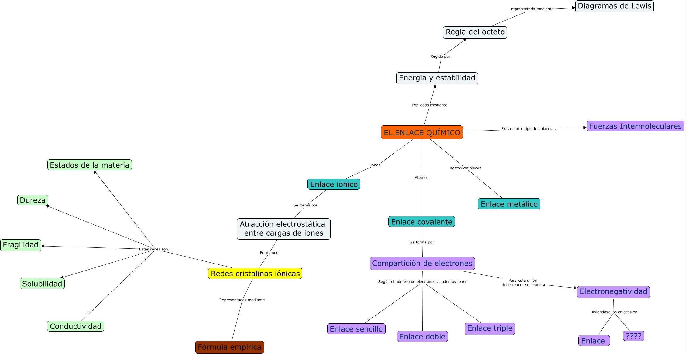
Este Cmap, tiene información relacionada con: ESCALADEPAULING, EL ENLACE QUÍMICO iones Enlace iónico, EL ENLACE QUÍMICO Existen otro tipo de enlaces... Fuerzas Intermoleculares, Regla del octeto representada mediante Diagramas de Lewis, EL ENLACE QUÍMICO Átomos Enlace covalente, EL ENLACE QUÍMICO Explicado mediante Energia y estabilidad, Energia y estabilidad Regido por Regla del octeto, Redes cristalinas iónicas Estas redes son... Conductividad, Enlace covalente Se forma por Compartición de electrones, Redes cristalinas iónicas Estas redes son... Fragilidad, Enlace iónico Se forma por Atracción electrostática entre cargas de iones, Electronegatividad Diviendose los enlaces en ????, Compartición de electrones Según el número de electrones , podemos tener Enlace sencillo, Atracción electrostática entre cargas de iones Formando Redes cristalinas iónicas, Electronegatividad Diviendose los enlaces en Enlace, Compartición de electrones Según el número de electrones , podemos tener Enlace triple, Redes cristalinas iónicas Estas redes son... Solubilidad, Redes cristalinas iónicas Estas redes son... Estados de la materia, EL ENLACE QUÍMICO Restos catiónicos Enlace metálico, Compartición de electrones Para esta unión debe tenerse en cuenta Electronegatividad, Compartición de electrones Según el número de electrones , podemos tener Enlace doble